Research Paper Volume 11, Issue 14 pp 5173—5191

Genetic polymorphisms and transcription profiles associated with intracranial aneurysm: a key role for NOTCH3

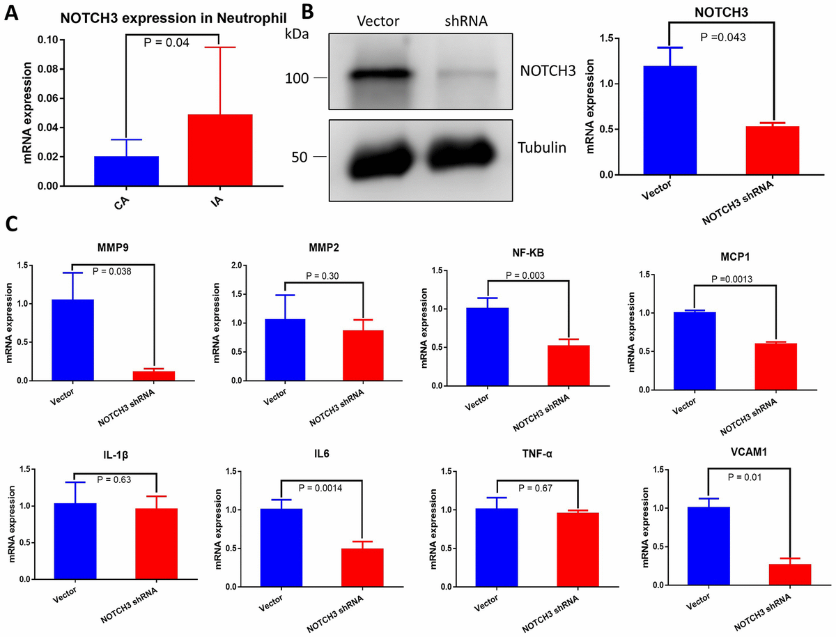
class="figure-viewer-img"

Figure 6. (A) Quantification of NOTCH3 transcription in peripheral blood neutrophils from samples with or without IA. (B) Western blot and RT-qPCR of whole cell lysate from HUVECs transduced with negative control shRNA or NOTCH3-shRNA. (C) Quantification of IA-related factor transcripts from HUVECs transduced with negative control shRNA or NOTCH3-shRNA.