Research Paper Volume 11, Issue 15 pp 5689—5704

Up-regulation of SPC25 promotes breast cancer

class="figure-viewer-img"

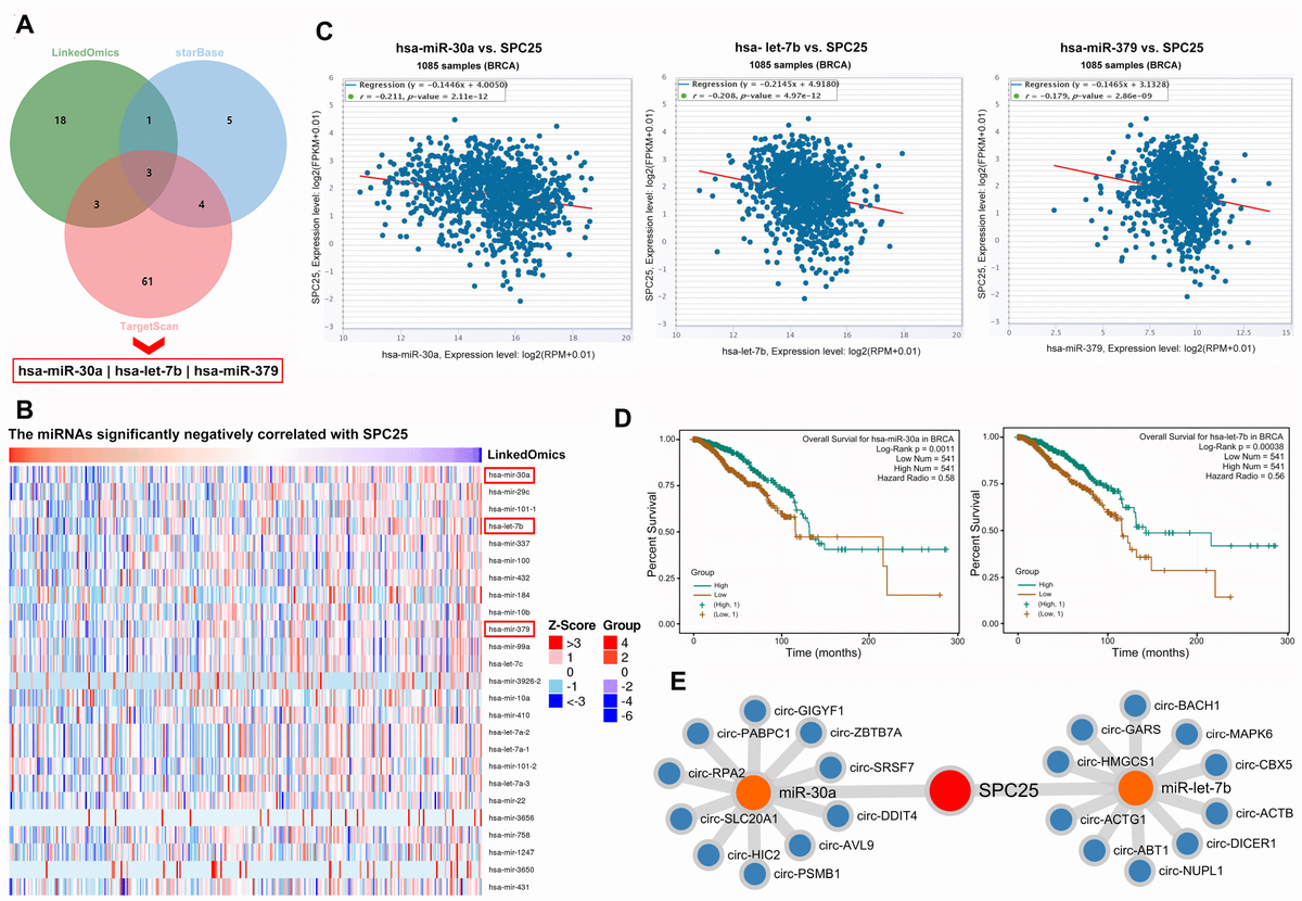
Figure 5. miRNAs and circRNAs that might modulate SPC25. (A) Three miRNA prediction datasets were used to select miRNAs of interest. (B) miRNAs negatively correlated with SPC25 mRNA expression. (C) starBase showed that SPC25 mRNA expression was negatively correlated with the expression of miR-30a, let-7b, and miR-379. (D) Patients with lower miR-30a or let-7b expression had shorter survival times. (E) Top 10 circRNAs interacting with miR-30a or let-7b identified by starBase.