This article is currently undergoing investigation.
Research Paper Volume 11, Issue 16 pp 5975—5991

LINC00511 promotes the malignant phenotype of clear cell renal cell carcinoma by sponging microRNA-625 and thereby increasing cyclin D1 expression

class="figure-viewer-img"

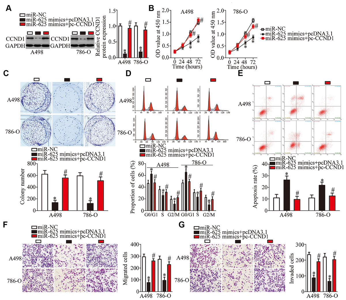
Figure 6. CCND1 reintroduction partially reverses the effects of miR-625 overexpression on A498 and 786-O cells. A498 and 786-O cells were transfected with the miR-625 mimics along with pcDNA3.1 or pc-CCND1 without 3′-UTR and were subjected to the following assays. (A) CCND1 protein expression was quantitated by western blotting. *P < 0.05 vs. group miR-NC. #P < 0.05 vs. group miR-625 mimics+pcDNA3.1. (BG) The CCK-8 assay, colony formation assay, cell cycle assay, cell apoptosis assay, and Transwell migration and invasion assays were conducted to determine the proliferation, colony formation, cell cycle status, apoptosis, migration, and invasion of the previously described cells, respectively. *P < 0.05 vs. the miR-NC group. #P < 0.05 vs. group miR-625 mimics+pcDNA3.1.