Research Paper Volume 11, Issue 18 pp 7537—7552

Hydrogen sulfide is a novel regulator implicated in glucocorticoids-inhibited bone formation

class="figure-viewer-img"

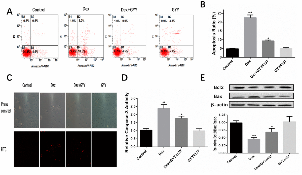
Figure 5. GYY4137 protected osteoblasts against Dex-induced cell apoptosis. (A) Cell apoptosis was detected by annexin V-fluorescein isothiocyanate/propidium iodide double staining and examined with a fluorescence-activated cell sorting flow cytometry analyzer. (B) The results of flow cytometric analysis are shown as percentages of positive. n=6, *p<0.05, **p<0.01. (C) Cell apoptosis was detected by Hoechst 33342 staining in cells treated with vehicle, Dex, Dex +GYY4137 and GYY4137. Cells with condensed or fragmented nuclei were identified as apoptosis cells and counted based on nuclear condensation or fragmentation. (D) Caspase-3 activity was measured in primary osteoblast pretreated with Dex or/and GYY4137.n=6, *p<0.05, **p<0.01. (E) BCL2 and BAX protein was analyzed by western blot for primary osteoblast pretreated with Dex or/and GYY4137. n=6, *p<0.05, **p<0.01.