Research Paper Volume 11, Issue 18 pp 7707—7722

Single-cell RNA-seq reveals RAD51AP1 as a potent mediator of EGFRvIII in human glioblastomas

class="figure-viewer-img"

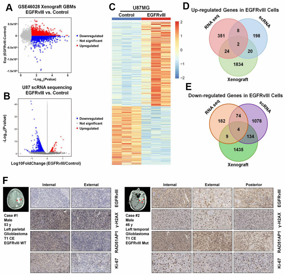
Figure 4. RAD51AP1 is upregulated in EGFRvIII-positive cells. The volcano plot was constructed to profile the differentially expressed genes observed in GES46028 (A) and scRNA-seq data (B). (C) A heatmap was employed to profile the differentially expressed genes observed in U87MG/U87MG-EGFRvIII RNA-seq data. A Venn diagram was used to profile the common upregulated (D) and downregulated (E) genes in three databases. (F) The EGFRvIII, r-H2A.x, RAD51AP1 and Ki-67 expression levels in multipoint samples from two patients were examined by IHC staining.