Research Paper Volume 11, Issue 20 pp 9013—9024

Melatonin induces progesterone production in human granulosa-lutein cells through upregulation of StAR expression

class="figure-viewer-img"

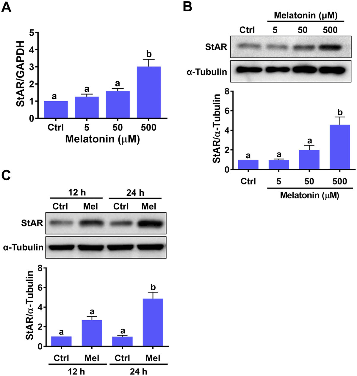
Figure 1. Melatonin stimulates StAR expression in primary human granulosa-lutein cells. Human granulosa-lutein (hGL) cells were treated with different concentrations of melatonin (Mel) for 24 h, and StAR mRNA (A) and protein (B) levels were examined by RT-qPCR and western blot, respectively. (C) Cells were treated with 500 μM melatonin for 12 and 24 h, and StAR protein levels were examined by western blot. Results are expressed as the mean ± SEM of 4 independent experiments. Values without a common letter are significantly different (p < 0.05).