Research Paper Volume 11, Issue 20 pp 9111—9127

Long noncoding RNA HULC promotes hepatocellular carcinoma progression

class="figure-viewer-img"

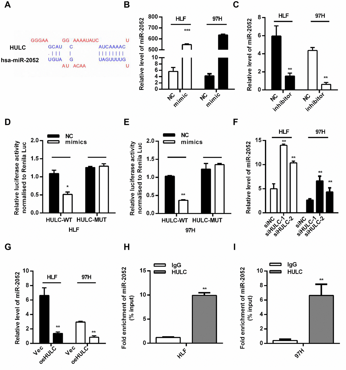
Figure 3. HULC is a ceRNA and acts as a sponge for miR-2052 in HCC cells. (A) The predicted binding sites of HULC and miR-2052. (B, C) Quantitative PCR analysis of miR-2052 after mimic and inhibitor transfection. (D, E) Relative luciferase activities of HULC-WT and HULC-MUT reporter measured in presence of miR-2052 mimic cotransfection. (F, G) qPCR analysis of miR-2052 expression in HCC cells transfected with siHULC or siNC, and Vec or pcDNA-HULC. (H, I) RIP assay was used to explore the enrichment of miR-2052 by HULC. *P < 0.05, **P < 0.01, ***P < 0.001.