Research Paper Volume 11, Issue 20 pp 9111—9127

Long noncoding RNA HULC promotes hepatocellular carcinoma progression

class="figure-viewer-img"

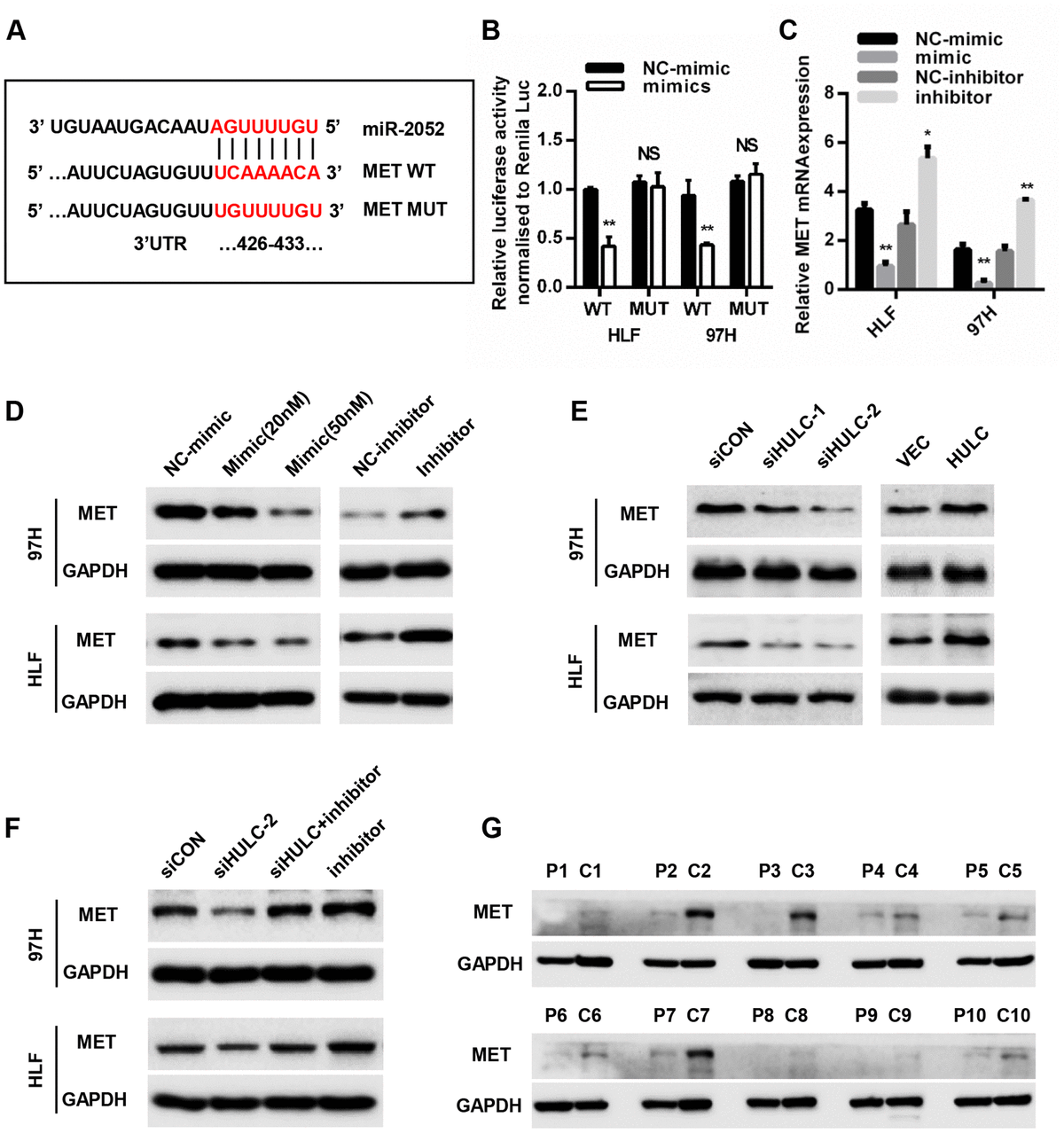
Figure 5. MET is a direct target of miR-2052. (A) Schematic view of miR-2052 putative binding site in the WT and MUT 3′ UTR of MET. (B) Luciferase activity assays in HCC cells transfected with WT and MUT 3′ UTR of MET luciferase reporter plasmids with miR-2052 mimics. (C, D) Relative mRNA and protein levels of MET in HLF and 97H cells after miR-2052 mimics and inhibitors transfection. (E) MET protein levels in HLF and 97H cells after HULC knockdown or overexpression. (F) MET protein levels in HCC cells after HULC knockdown with or without miR-2052 inhibition. (G) MET protein levels in HCC tissues (n=42). *P < 0.05, **P < 0.01.