Research Paper Volume 11, Issue 20 pp 9209—9219

Overexpression of steroid sulfotransferase genes is associated with worsened prognosis and with immune exclusion in clear cell-renal cell carcinoma

class="figure-viewer-img"

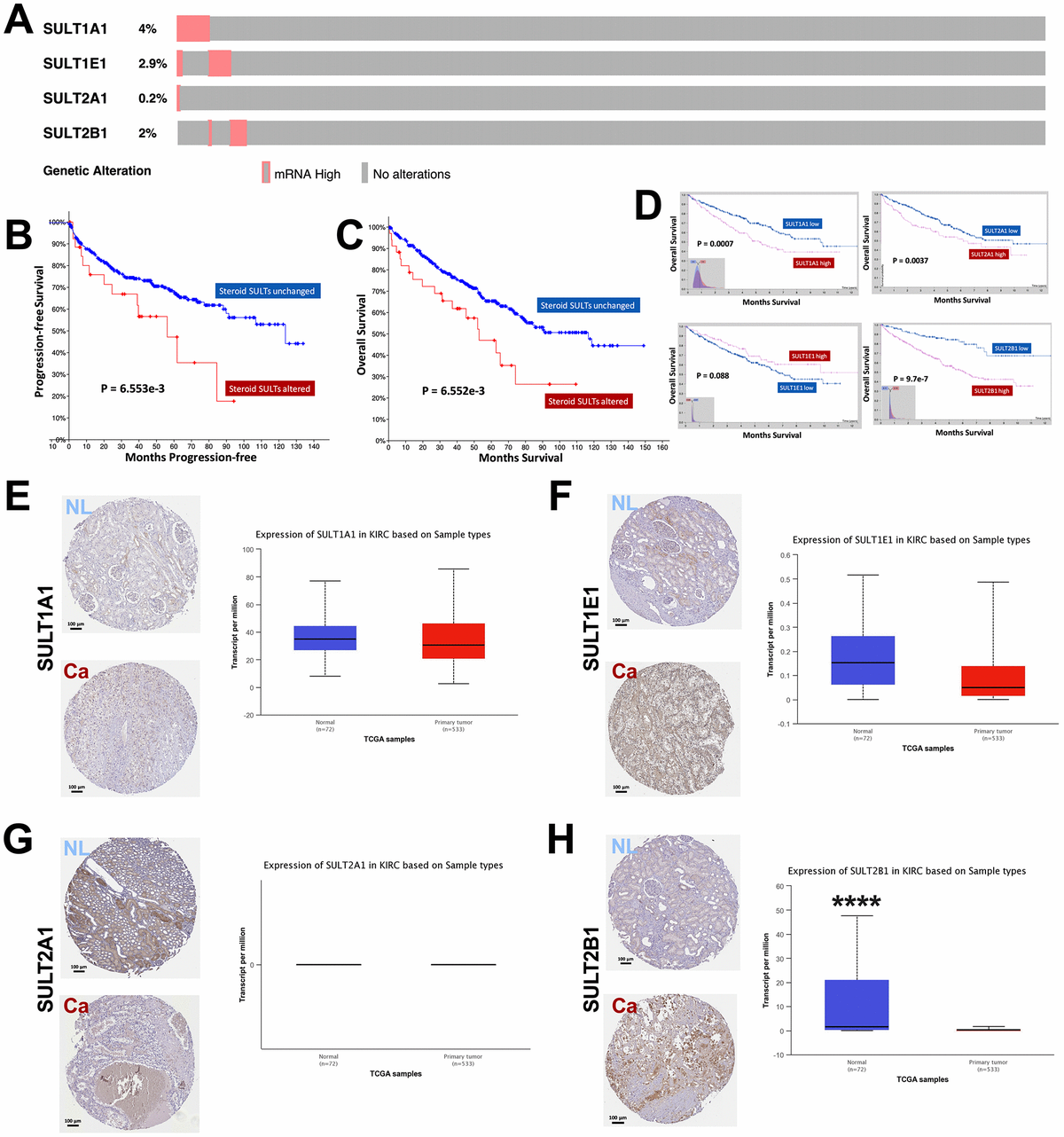
Figure 1. Overexpression of steroid SULT genes is associated with worsened prognosis in ccRCC. Reproduced from the TCGA KIRC dataset with cBioPortal platform, shown are (A) Percentage of ccRCC case with overexpression of steroid sulfotransferase (SULT) genes amongst 534 cases; (BC) Progression-free and overall survival (OS) between ccRCC patients with steroid SULT genes upregulated and unchanged. Reproduced from TCGA KIRC dataset with Human Protein Atlas platform, shown are (D) OS of ccRCC patients with high or low mRNA level of SULT1A1, SULT1E1, SULT2A2 and SULT2B1 at automatically defined cutoffs. Reproduced from TCGA KIRC dataset with GEPIA and UALCAN platform, shown are (E–H) Contrast in gene expressions of steroid SULT genes between normal and cancer tissue, respectively (****P < 0.0001).