Research Paper Volume 11, Issue 22 pp 10374—10384

Hypoxia-induced microRNA-10b-3p promotes esophageal squamous cell carcinoma growth and metastasis by targeting TSGA10

class="figure-viewer-img"

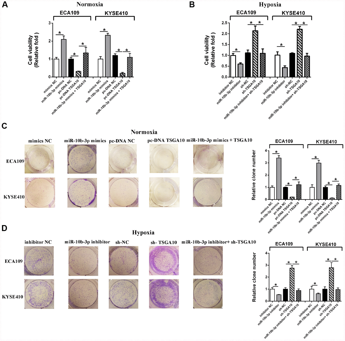
Figure 2. Hypoxia-induced miR-10b-3p enhances ESCC cell proliferation. (A) ECA109 and KYSE410 cells transfected with miR-10b-3p mimics or pc-DNA TSGA10 were cultured for 48 hours under normoxic conditions, after which cell viability was assessed. (B) ECA109 and KYSE410 cells transfected with miR-10b-3p inhibitor or sh-TSGA10 were cultured under hypoxic conditions, after which cell viability was assessed. (C) ECA109 and KYSE410 cells transfected with miR-10b-3p mimics or pc-DNA TSGA10 were cultured for 10 days under normoxic conditions, after which colonies were fixed, photographed and counted. (D) ECA109 and KYSE410 cells transfected with miR-10b-3p inhibitor or sh-TSGA10 were cultured for 10 days under hypoxic conditions, after which colonies were fixed, photographed, and counted. *P < 0.05.