Research Paper Volume 11, Issue 23 pp 11314—11328

CircPTPRA acts as a tumor suppressor in bladder cancer by sponging miR-636 and upregulating KLF9

class="figure-viewer-img"

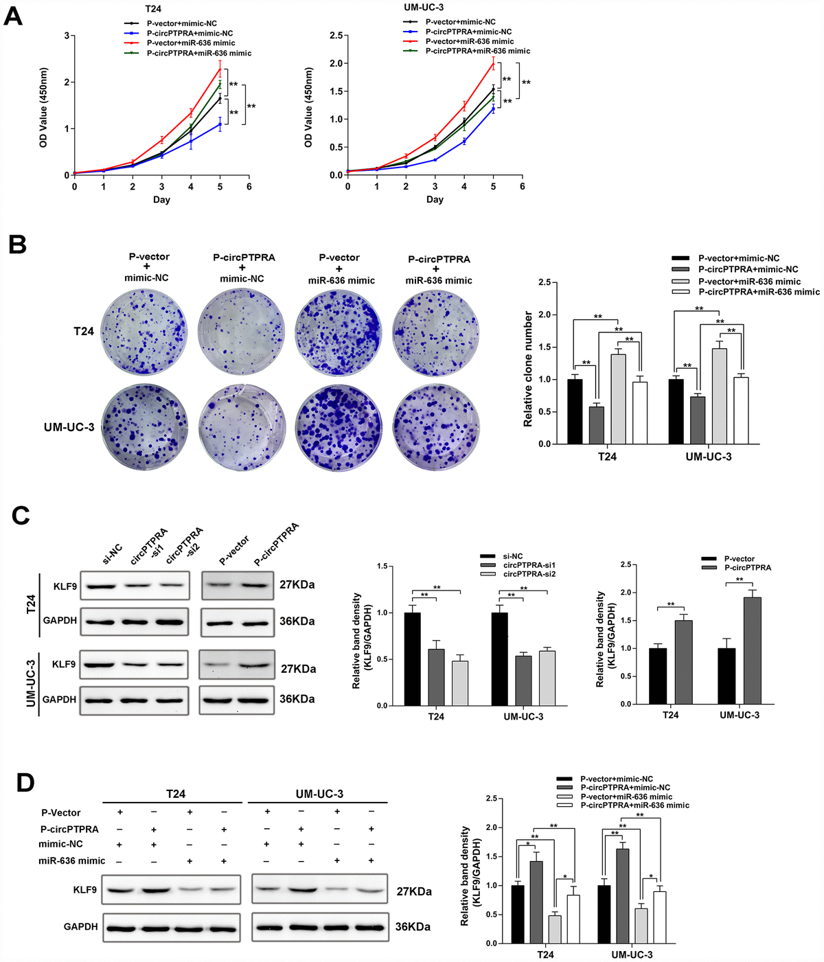
Figure 6. CircPTPRA regulates the expression of KLF9 by sponging miR-636. (A, B) The proliferative effect of circPTPRAon BC cells was partially abrogated by miR-636, evidenced by CCK-8 and colony formation assays. (C) Western blot results showing that circPTPRA upregulates the expression of KLF9. (D) Western blot results demonstrating that the upregulation of KLF9 by circPTPRA is partially abrogated by miR-636. Data are presented as the mean ± SD of three experiments. *P< 0.05, **P< 0.01(Student’s t-test).