Research Paper Volume 11, Issue 24 pp 12097—12113

Aerosol inhalation of a hydrogen-rich solution restored septic renal function

class="figure-viewer-img"

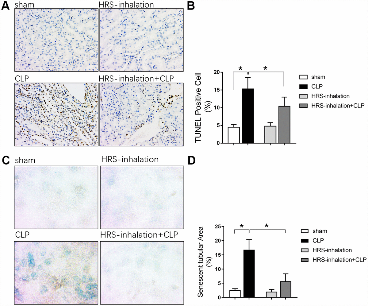
Figure 2. Aerosol inhalation of an HRS inhibited renal tubular epithelial cell apoptosis and senescence in septic mice. (A) TUNEL staining (×200); (B) Percentage of TUNEL-positive cells; (C) β-galactosidase staining (×400); (D) Percentage of senescent tubular area. n=6 per group. Data are shown as the mean ± SEM. In (B) and (D), significance was calculated by one-way ANOVA with Tukey’s post hoc test, *: P<0.05.