Research Paper Volume 11, Issue 24 pp 12428—12451

System level characterization of small molecule drugs and their affected long noncoding RNAs

class="figure-viewer-img"

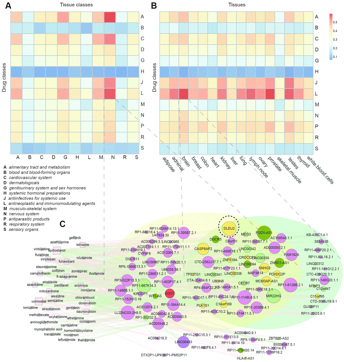
Figure 6. Tissue-specificity of drug-affected lncRNAs. (A) Jaccard coefficients of lncRNAs between 13 drug classes and tissues of 11 anatomical classes. (B) Jaccard coefficients of lncRNAs between 13 drug classes and 16 tissues. (C) Sub-network of the SMLN with drugs belonging to the (L) code and their affected lncRNAs.