Research Paper Volume 11, Issue 24 pp 12661—12673

Targeting cyclophilin-D by miR-1281 protects human macrophages from Mycobacterium tuberculosis-induced programmed necrosis and apoptosis

class="figure-viewer-img"

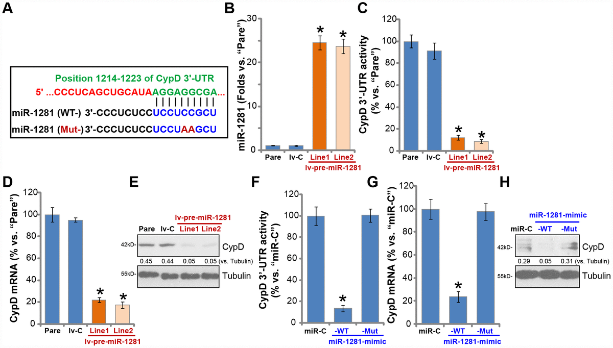
Figure 3. microRNA-1281 is CypD-targeting miRNA in human macrophages. microRNA-1281 (miR-1281) putatively targets position 1214-1223 in CypD 3’-UTR (3’-untranslated region) (A). The primary human macrophages were infected with lentivirus encoding pre-miR-1281 (“lv-pre-miR-1281”), two stable cell lines, “Line1/2”, were established following puromycin selection. Control macrophages were infected with non-sense microRNA (“lv-C”) lentivirus; Expression of mature miR-1281 and listed mRNAs was tested by qPCR assays (B and D); The relative CypD 3’-UTR activity was tested (C), with CypD protein expression tested by Western blotting (E). The primary human macrophages were transfected with 500 nM of control microRNA mimic (“miR-C”), the wild-type (“WT-”) or the mutant (“Mut-”) miR-1281 mimic (see sequences in A), after 48h CypD 3’-UTR activity (F), CypD mRNA (G) and protein (H) expression were tested. CypD protein expression was quantified, normalized to Tubulin (E and H). Data were presented as mean ± SD (n=5), and results were normalized. * P <0.05 vs. “Pare”/”miR-C” cells. Experiments in this figure were repeated five times with similar results obtained.