Research Paper Volume 12, Issue 5 pp 4527—4546

LncRNA-LALR1 upregulates small nucleolar RNA SNORD72 to promote growth and invasion of hepatocellular carcinoma

class="figure-viewer-img"

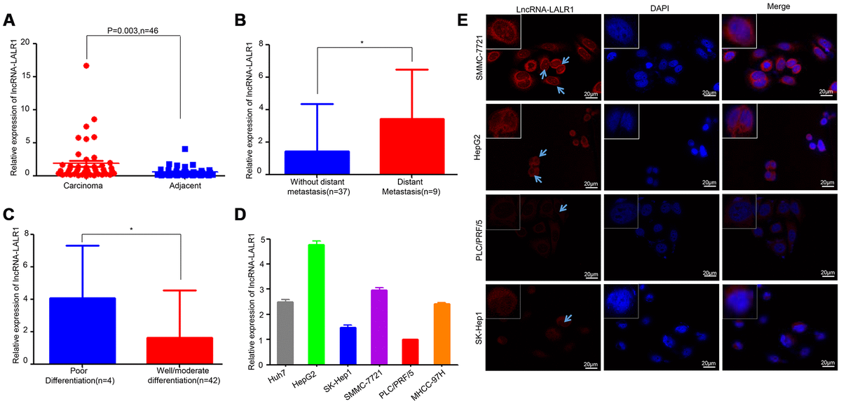
Figure 1. LncRNA-LALR1 is highly expressed in HCC samples. (A) qRT-PCR assay showing the expression of lncRNA-LALR1 in HCC tissues and matched non-tumor tissues. (B) The expression of lncRNA-LALR1 in tumor samples from HCC patients with distant metastasis. (C) The expression of lncRNA-LALR1 in tumor samples from HCC patients with poor differentiation (D) qRT-PCR assay showing the expression of lncRNA-LALR1 in six HCC cell lines. (E) Fluorescence in situ hybridization (FISH) assay showing the localization of lncRNA-LALR1 in HCC cells. *: P < 0.05.