Research Paper Volume 12, Issue 7 pp 5948—5976

Overexpression of miR-10a-5p facilitates the progression of osteoarthritis

class="figure-viewer-img"

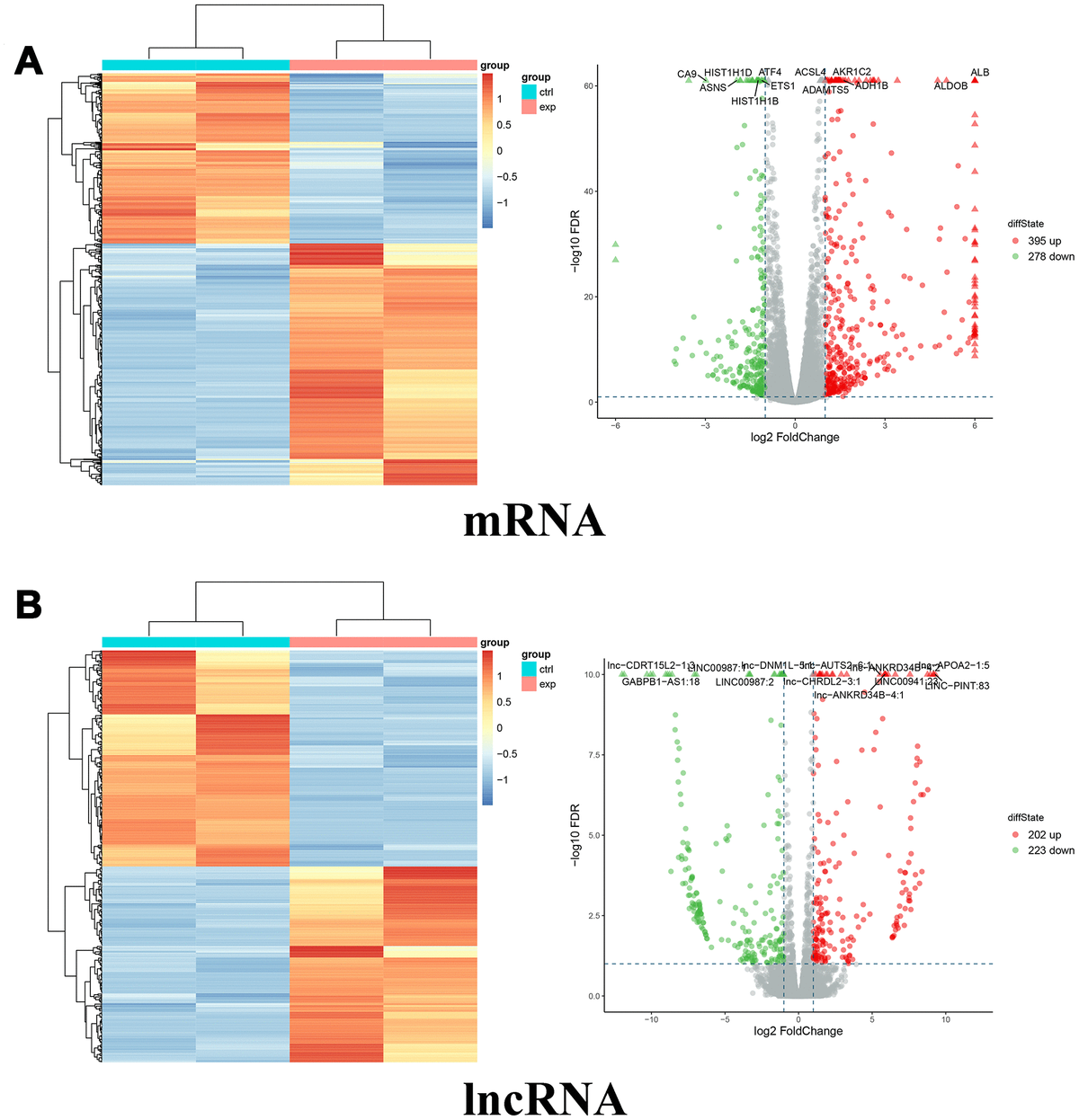
Figure 4. Differentially expressed mRNAs and lncRNAs between miR-10a-5p overexpression group (exp) and control group (ctrl). (A) Heat map (left) and volcano plot (right) of differentially expressed mRNAs (red color denotes upregulated mRNAs and green color denotes downregulated mRNAs). (B) Heat map (left) and volcano plot (right) of differentially expressed lncRNAs (red color denotes upregulated lncRNAs and green color denotes downregulated lncRNAs).