Research Paper Volume 12, Issue 7 pp 5992—6017

PCNA-associated factor KIAA0101 transcriptionally induced by ELK1 controls cell proliferation and apoptosis in nasopharyngeal carcinoma: an integrated bioinformatics and experimental study

class="figure-viewer-img"

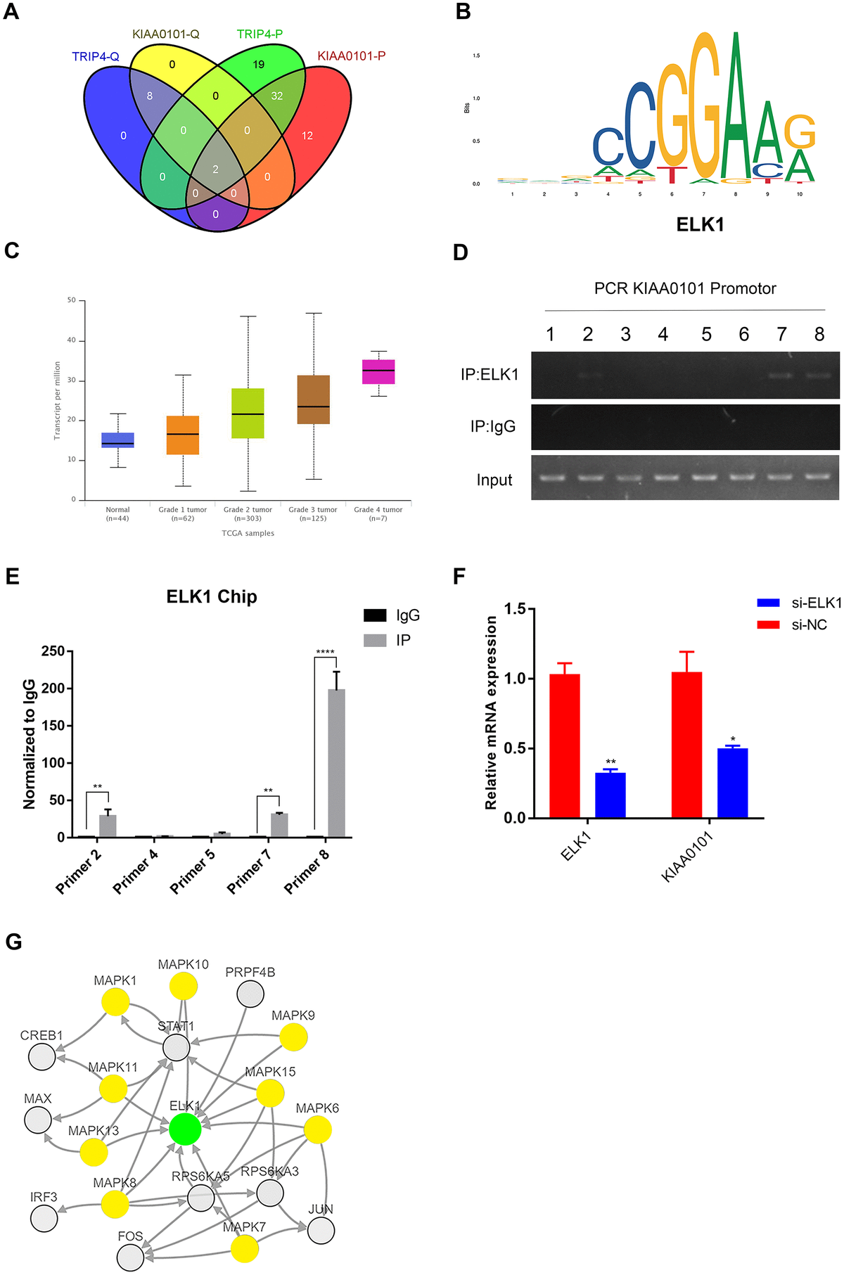
Figure 7. ELK1 transcriptionally induces KIAA0101 expression. (A) Venn diagram of transcription factors prediction of KIAA0101 and TRIP4 by PROMO and QIAGEN. (B) Representative sequence logo of ELK-1 binding specificity queried from the Jaspar2018, (identifier MA0028.1). (C) ELK1 expression and its association with tumour grade in HNSC were analysed by UALCAN. (D, E) ChIP assay was performed in CNE-2Z cells using anti-ELK1, and normal IgG. Input of sheared chromatin was prepared prior to immunoprecipitation. **p<0.01, ****p<0.0001. (F) Relative expression of KIAA0101 in CNE-2Z cells after siELK1 treatment. Histogram is the average ratio (mean ± SD) of three independent experiments. **p<0.001, *p<0.005 by Student’s t test. (G) MAPK-ELK1 signalling pathway revealed by cBioPortal. Network view of the ELK1 neighbourhood in HNSC. The network contains 19 nodes, including 1 query gene (green node) and the 18 most frequently altered neighbour genes. The depth of colour represents the degree of alteration.