Research Paper Volume 12, Issue 10 pp 8880—8892

lncRNA OGFRP1 functions as a ceRNA to promote the progression of prostate cancer by regulating SARM1 level via miR-124-3p

class="figure-viewer-img"

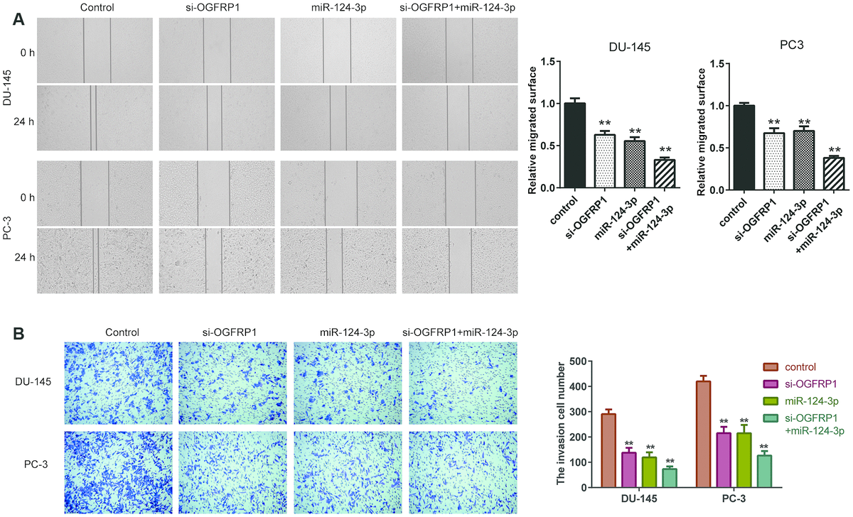
Figure 4. miR-124-3p and knockdown of OGFRP1 inhibited the migration and invasion in PCa cells. (A) Cell invasion of DU145 and PC3 cells was detected by Transwell assay. (B) Cell migration of siOGFRP1 transfected DU145 and PC3 cells was detected by wound healing assay. **P<0.01.