Research Paper Volume 12, Issue 7 pp 6089—6108

Estradiol-induced senescence of hypothalamic astrocytes contributes to aging-related reproductive function declines in female mice

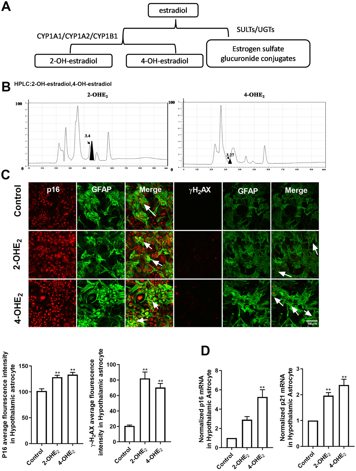
class="figure-viewer-img"

Figure 3. The estradiol metabolites 2-OHE2 and 4-OHE2 are closely associated with astrocyte senescence. (A) The flow chart of estradiol metabolism. (B) HPLC chromatogram of 2-OHE2 and 4-OHE2 in hypothalamic tissue of 10-month-old mice. (C) Dual-label immunofluorescence showing astrocytes (green) and p16 (red) with 2-OHE2 and 4-OHE2, white arrows representing γH2AX–positive astrocytes (left). Dual-label immunofluorescence showing astrocytes (green) and γ-H2AX (red) with 2-OHE2 and 4-OHE2, white arrows representing γ-H2AX–positive astrocytes (right). Scale bar= 100 μm. (D) Detection of p16 and p21 mRNA levels with 2-OHE2 and 4-OHE2 intervention. 2-OHE2 and 4-OHE2 respectively increased the expression of p16 and p21 in hypothalamic astrocytes (n=3). The p-value was determined by One-way ANOVA: ** p< 0.01.