Research Paper Volume 12, Issue 10 pp 8893—8912

Long noncoding RNA lnc-LOC645166 promotes adriamycin resistance via NF-κB/GATA3 axis in breast cancer

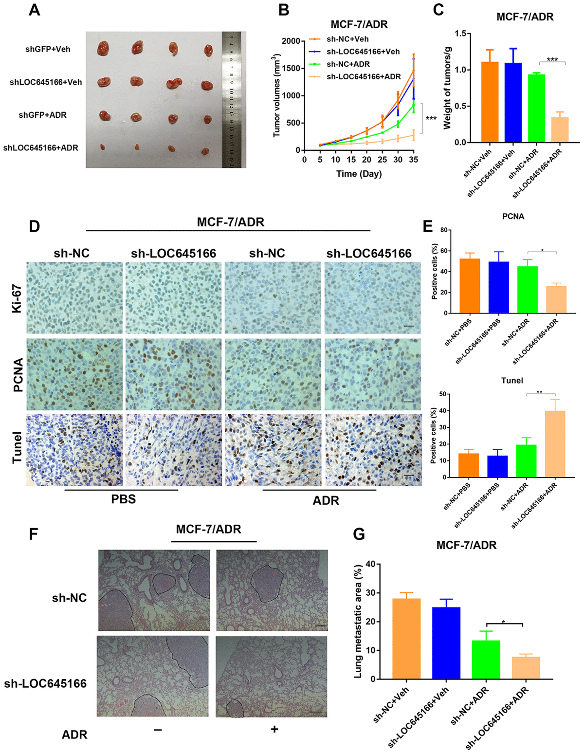
class="figure-viewer-img"

Figure 4. Inhibition of lnc-LOC645166 suppresses the growth and metastasis of ADR-resistant breast cancer cells in vivo. (A) Nude mice were subcutaneously xenografted with transfected lnc-LOC645166 knockdown and control adriamycin resistance breast cancer cells (MCF-7/ADR) and intraperitoneally injected with adriamycin every other day. Representative images of tumors and tumor volumes are shown. (B)Tumors derived from cells transfected with sh-LOC645166 or sh-NC were measured under a condition with PBS or adriamycin. Tumor volume was measured. (C) Weight of tumors derived from each group were calculated. (D and E) The tumor sections were subjected to H&E and immunostaining of Ki67 and TUNEL staining. (F) Representative HE images of metastatic lung in each group. Scale bar, 100 mm. (G) lung metastasis areas in each group. The data represented the mean±SD of three independent experiments. *P<0.05, **P<0.01, ***P<0.001.