Research Paper Volume 12, Issue 7 pp 6324—6339

Anterior thalamic nucleus stimulation protects hippocampal neurons by activating autophagy in epileptic monkeys

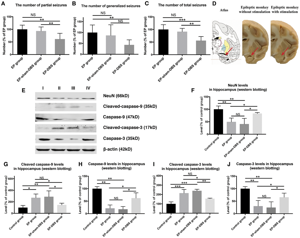
class="figure-viewer-img"

Figure 2. ANT-DBS reduced seizures frequency and relieved hippocampal neurons apoptosis in the epileptic monkeys. (AC) Numbers of seizures in the different groups. The numbers of partial and total seizures were reduced by ANT-DBS, compared with the EP and EP-sham-DBS groups. Although there was no significant difference in the number of generalized seizures between EP-sham-DBS and EP-DBS groups (P > 0.05), there was still a trend of reduction. (n=6 in each group) (D) Morphology of hippocampus in monkeys receiving ANT-DBS was not affected and there was no obvious atrophy. Red arrows indicate the location of the hippocampus in the atlas of the rhesus monkey brain. (E) Analysis of NeuN, cleaved-caspase-3 caspase-3, cleaved-caspase-9 and caspase-9 by western blotting. (FJ) There were marked decrease in NeuN level and increase in cleaved-caspase-3 and cleaved-caspase-9 levels in EP and EP-sham-DBS groups. Increased NeuN and reduced cleaved-caspase-3 and cleaved-caspase-9 levels were detected after ANT-DBS. (n=3 in each group) *P< 0.05; **P< 0.01; ***P< 0.001; NS, P> 0.05. Data were presented as mean ± SD. I, control group; II, EP group; III, EP-sham-DBS group; IV, EP-DBS group.