Research Paper Volume 12, Issue 8 pp 7299—7312

Melatonin improves mitochondrial biogenesis through the AMPK/PGC1α pathway to attenuate ischemia/reperfusion-induced myocardial damage

class="figure-viewer-img"

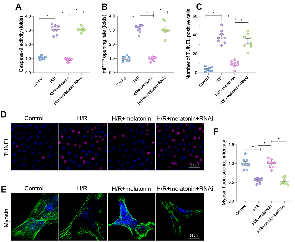
Figure 5. Melatonin-induced mitochondrial biogenesis promotes cardiomyocyte survival. Cardiomyocytes were subjected to H/R injury, with or without previous melatonin treatment to protect the cardiomyocytes. The cardiomyocytes were transfected with siRNA to knock down PGC1α. (A) An ELISA was used to assess caspase-9 activity. (B) The mPTP opening rate was determined in cardiomyocytes. (C, D) TUNEL staining for apoptotic cells in cardiomyocytes. (E, F) An immunofluorescence assay was used to measure the expression of myosin. *p<0.05.