Research Paper Volume 12, Issue 9 pp 7848—7873

Identification and validation of the angiogenic genes for constructing diagnostic, prognostic, and recurrence models for hepatocellular carcinoma

class="figure-viewer-img"

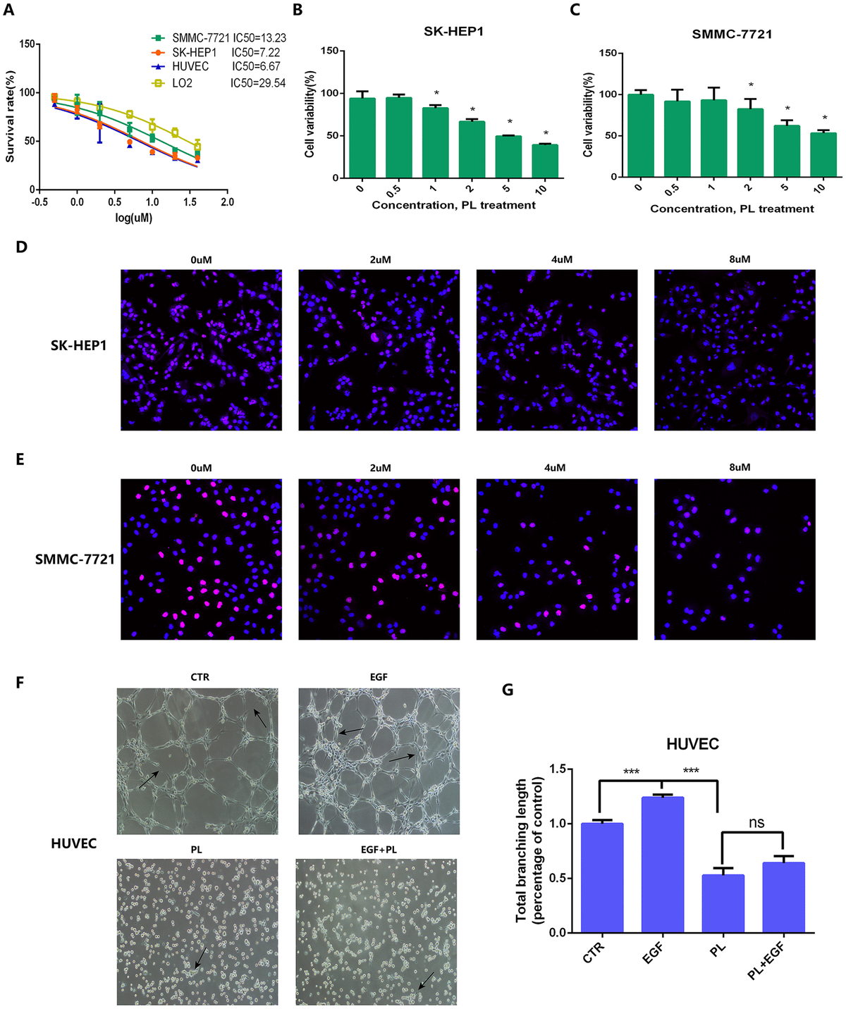
Figure 11. IC50, CCK8 assay, EdU assay and tube formation assay for anti-tumor effect validation of piperlongumine. (A) IC50 of piperlongumine in normal liver cell line (LO2), HUVEC and HCC cell lines. (B, C) CCK8 assay showed piperlongumine inhibited proliferation of SK-HEP1 (B) and SMMC-7721 (C) cell lines in a dose-dependent manner. (D, E) EdU assay showed the inhibition effect of piperlongumine in proliferation of SK-HEP1 (D) and SMMC-7721 (E) cell lines. (F) Tube formation assay suggested that piperlongumine inhibited angiogenesis via EGF/EGFR axis. (G) Statistical analysis to quantify the inhibitory effect of piperlongumine on angiogenesis.