Research Paper Volume 12, Issue 8 pp 7534—7548

Protective effects of autophagy and NFE2L2 on reactive oxygen species-induced pyroptosis of human nucleus pulposus cells

class="figure-viewer-img"

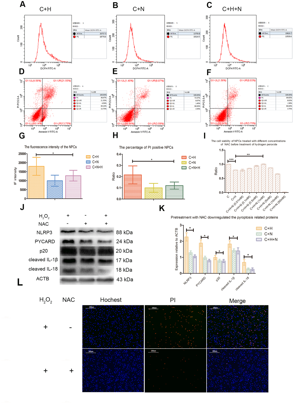
Figure 4. N-Acetyl-L-cysteine (NAC) attenuated hydrogen peroxide-induced pyroptosis by inhibiting ROS production. (AC) The reactive oxygen species level of the nucleus pulposus cells of C+H, C+N and C+N+H group was detected by flow cytometry. p1 value in the lateral panel revealed the average fluorescence intensity of 1*104 cells. (C+H: The cells treated with hydrogen peroxide; C+N: The cells treated with NAC; C+H+N: The NPCs were pretreated with NAC before treatment with hydrogen peroxide.) (DF) The flow cytometer assay showed the rates of PI positive nucleus pulposus cells from the C+H, C+N and C+N+H group in the Q1-UR quadrant. (G) The reactive oxygen species levels of the nucleus pulposus cells from C+H, C+N and C+N+H group were compared. (H) The rates of PI positive nucleus pulposus cells from C+H, C+N and C+N+H group were compared. (I) The CCK-8 test revealed the viability of the nucleus pulposus cells pretreated with different concentrations of NAC before treatment of hydrogen peroxide (200μM, 3h). (J) The expression of NLRP3, PYCARD, p20, cleaved IL-1β and cleaved IL-18 in the nucleus pulposus cells of C+H, C+N and C+N+H group was detected by western blot. (K) The comparison of the data measured in the Figure J. (L) The hochest33342/PI double staining showed that the PI positive cells were decreased by pretreatment of NAC before treatment of hydrogen peroxide (200μM, 3h). (magnification: ×10, scale bar = 200μm) *P < 0.05, **P < 0.01, ***P < 0.001.