Research Paper Volume 12, Issue 10 pp 9260—9274

Integrative analysis of genomic and epigenetic regulation of endometrial cancer

class="figure-viewer-img"

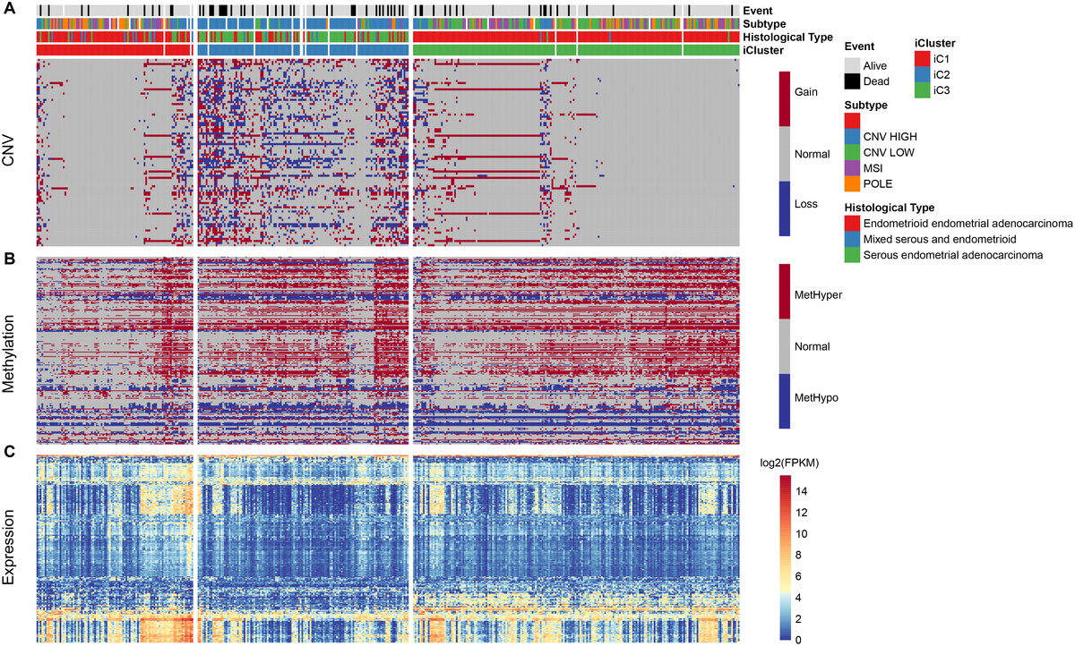
Figure 6. (A) Distribution pattern for CNV in iCluster. (B) Distribution for methylation level in iCluster. (C) Heatmap of differentially expressed genes in iCluster subtypes.