Research Paper Volume 12, Issue 10 pp 9405—9426

Salidroside ameliorates Parkinson's disease by inhibiting NLRP3-dependent pyroptosis

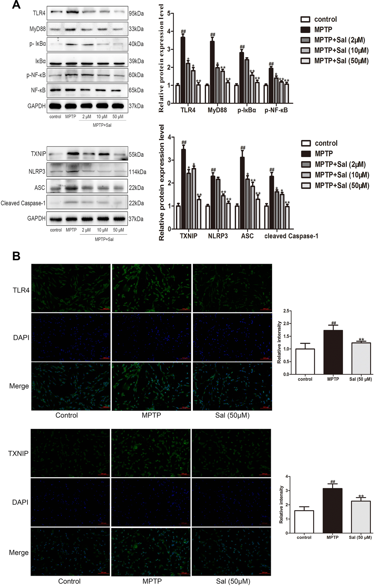
class="figure-viewer-img"

Figure 7. Sal prevented PC-12 cells pyroptosis through inhibiting the TLR4/MyD88/NF-κB and NLRP3/ASC/Caspase-1 signaling pathways. (A) Sal inhibited MPTP-induced PC-12 cells pyroptosis through TLR4/MyD88/NF-кB and TXNIP/NLRP3/Caspase-1 signaling pathways. Cells were incubated with Sal (2, 10, 50 μM) for 2 h, followed by stimulation with MPTP (500 μM) for 24 h. The protein expressions of TLR4, MyD88, p-IкBα, p-NF-кB, TXNIP, NLRP3, ASC and cleaved Caspase-1 in MPTP-induced PC-12 cells were determined by western blot. (B) Sal inhibited MPTP-induced increase of TLR4 and TXNIP by immunofluorescence. Original magnification: x200. All data are represented as mean ± SD. # P < 0.05, ## P < 0.01 vs. control group, *P < 0.05, **P < 0.01 vs MPTP group.