Research Paper Volume 12, Issue 12 pp 11517—11529

hsa_circ_0004018 suppresses the progression of liver fibrosis through regulating the hsa-miR-660-3p/TEP1 axis

class="figure-viewer-img"

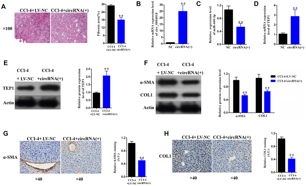
Figure 7. Overexpression of hsa_circ_0004018 alleviated CCl4-induced mouse liver fibrosis through suppressing the expression of hsa-miR-660-3p and upregulating TEP1 in HSCs. (A) The representative section staining of the liver samples isolated from the CCl4-induced liver fibrosis mice respectively injected with lentivirus expressing hsa_circ_0004018 (cirRNA group) or the negative control (NC group). (B, C) They were detected by real-time PCR the RNA levels of hsa_circ_0004018 (B) and hsa-miR-660-3p (C) in the liver samples of the cirRNA group and the NC group mice. (D, E) The RNA levels (D) and the protein levels of TEP1 (E) were respectively detected in the liver samples of the cirRNA group and the NC group mice. (FH) It was detected the expression of α-SMA and COL1A1 in liver samples of the cirRNA group and the NC group by western blotting (F) and immunohistochemistry (G, H), respectively.