Research Paper Volume 12, Issue 12 pp 11623—11635

Silencing of hsa_circ_0101145 reverses the epithelial-mesenchymal transition in hepatocellular carcinoma via regulation of the miR-548c-3p/LAMC2 axis

class="figure-viewer-img"

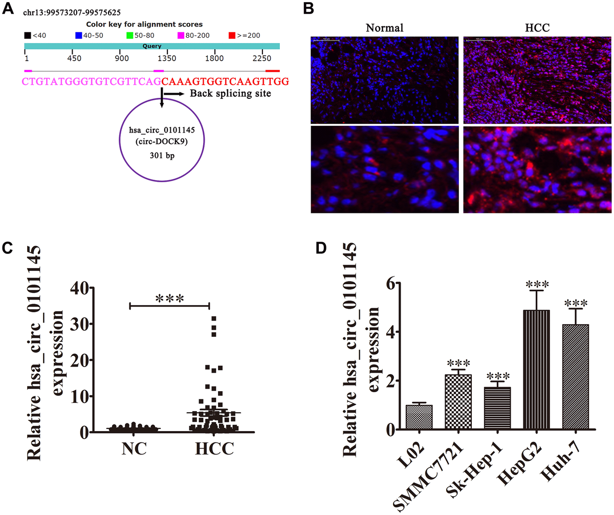
Figure 1. Expression level and characteristics of the circular RNA hsa_circ_0101145. (A) Genomic loci of the HARS gene and hsa_circ_0101145. (B) Expression and subcellular localization of hsa_circ_0101145 in HCC tissues and adjacent normal tissues was analyzed using in situ hybridization. (C) Expression of hsa_circ_0101145 in HCC tissues (60) and adjacent normal tissues (60) was detected using RT-qPCR. Data are presented as the mean ± SD. ***P < 0.001 vs. Normal. (D) hsa_circ_0101145 expression in HCC cells lines SMMC7721, Sk-Hep-1, HepG2, and Huh-7 and the human normal liver cell line L02 were analyzed using RT-qPCR. Data are presented as the mean ± SD. ***P < 0.001 vs. normal cells.