Research Paper Volume 12, Issue 12 pp 11667—11684

M6A-related bioinformatics analysis reveals that HNRNPC facilitates progression of OSCC via EMT

class="figure-viewer-img"

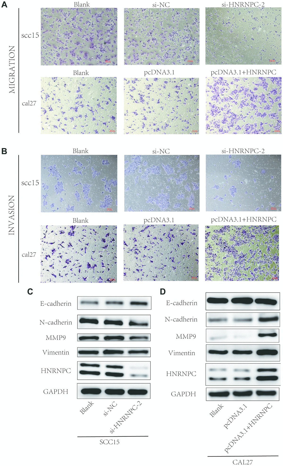
Figure 6. Detection of migration and invasion abilities. (A, B) Migration and invasion abilities were detected in scc15 cell line and cal27 cell line. Overexpression of HNRNPC promoted OSCC cells migration and invasion, and it was oppositely in knockdown of HNRNPC. (C, D) EMT markers were detected with Western bolt assay. Activation of EMT pathway accelerated the migration and invasion of OSCC.