Research Paper Volume 12, Issue 12 pp 12051—12073

Identification of an immune-related long non-coding RNA signature and nomogram as prognostic target for muscle-invasive bladder cancer

class="figure-viewer-img"

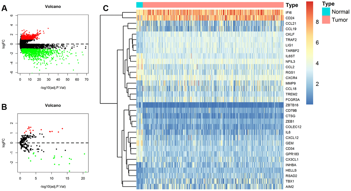
Figure 2. Identification of differentially expressed genes (DEGs) and immune-related DEGs in TCGA (The Cancer Genome Atlas) BLCA (Bladder Urothelial Carcinoma) dataset. (A) Volcano plot of all DEGs; (B) Volcano plot of immune-related DEGs; (C) Heat map for immune-related DEGs.