Research Paper Volume 12, Issue 13 pp 12943—12959

Nrf2 inhibits ferroptosis and protects against acute lung injury due to intestinal ischemia reperfusion via regulating SLC7A11 and HO-1

class="figure-viewer-img"

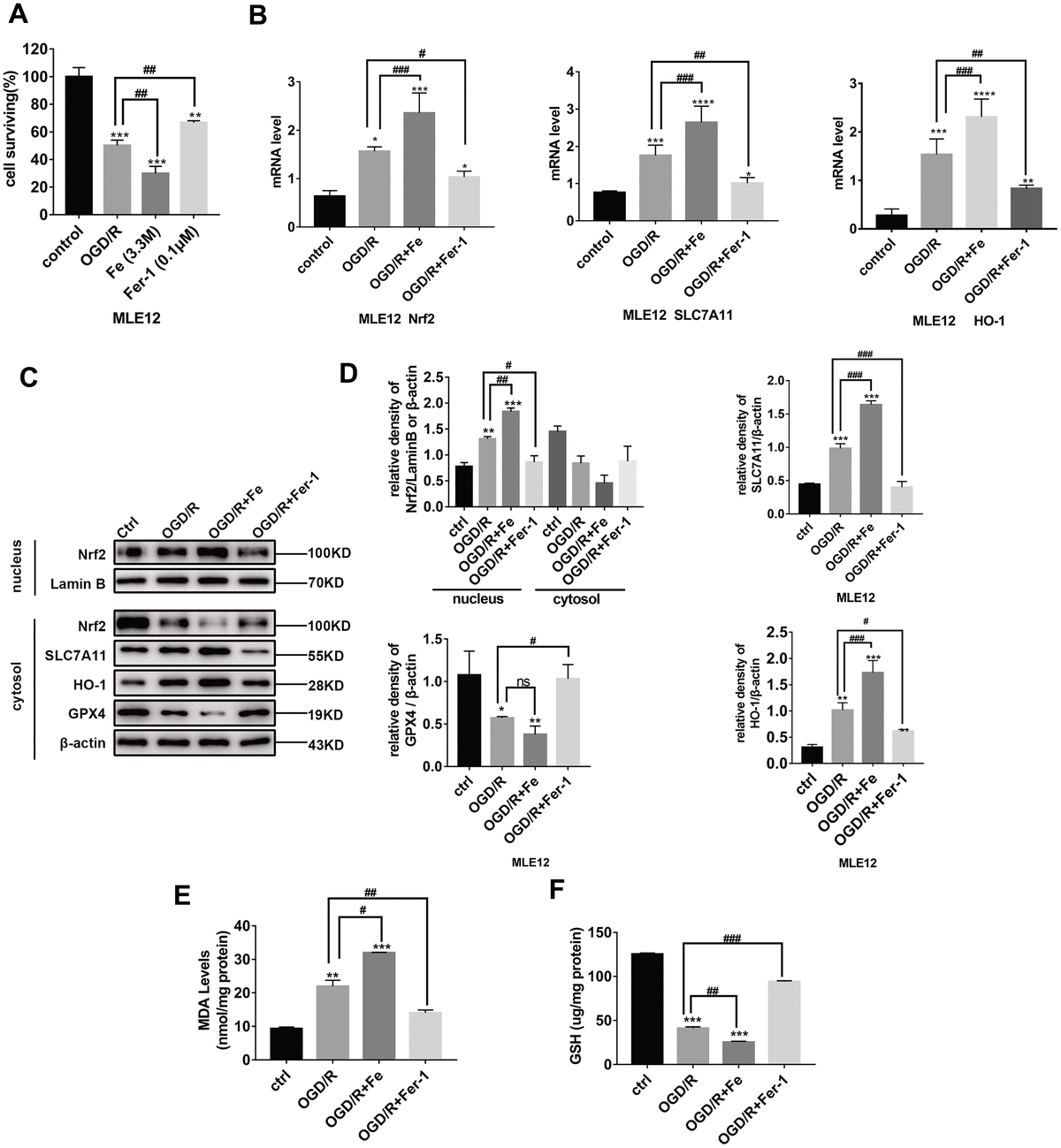
Figure 3. OGD/R induces ferroptosis in pulmonary epithelial cells and increases the level of Nrf2 /SLC7A11/HO-1 expression during ferroptosis. (A) The cells surviving after OGD (8 h)/R (12 h), while the administration of Fe (3.3M) (800 μg/mL)/Fer-1 (0.1 μM) can respectively increase or decrease the ratio. (B) Relative mRNA expression of Nrf2, HO-1, and SLC7A11 in MLE12. (C) Western blotting of Nrf2, HO-1, GPX4, and SLC7A11 protein expression in each group. (D) The representative quantification of these proteins. (E) The level of lipid peroxide MDA in each group. (F) The GSH level in each group. The error bars represent the standard error from three replicates. Data are presented as the mean ± SEM. *P < 0.05; **P < 0.01; ***P < 0.001; *compared with control; # compared with OGD/R.