Research Paper Volume 12, Issue 13 pp 12960—12986

LOXL2 from human amniotic mesenchymal stem cells accelerates wound epithelialization by promoting differentiation and migration of keratinocytes

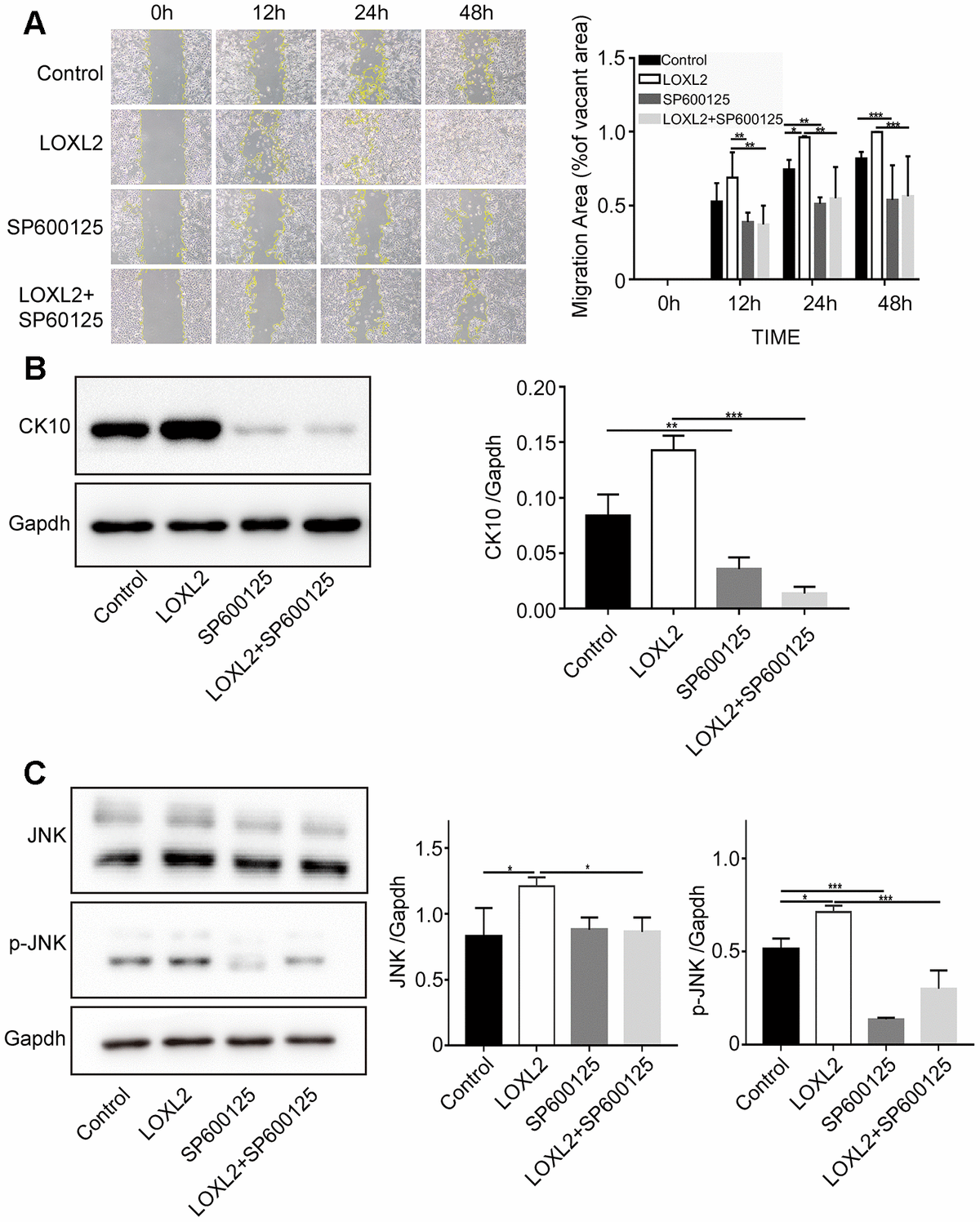
class="figure-viewer-img"

Figure 9. LOXL2 (Lysyl oxidase-like 2) promotes keratinocyte migration and differentiation via JNK (c-Jun N-terminal kinase) signaling pathway. (A) Representative images show the migration of keratinocytes based on the scratch wound assay in the control medium, LOXL2, SP600125 (JNK inhibitor), and SP600125 plus LOXL2 groups at various time points (0, 12, 24 and 48 h). The histogram plot shows the cell migration area in each group at various time points. (B) Representative image (left) and histogram plot (right) shows the expression of CK10 protein in the keratinocytes belonging to control medium, LOXL2, SP600125 and SP600125 plus LOXL2 groups. GAPDH was used as loading control. The values are expressed as means ±SEM. (C) Representative image (left) and histogram plot (right) shows the levels of JNK and phospho-JNK in the keratinocytes from control medium, LOXL2, SP600125 and SP600125 plus LOXL2 groups. The values are expressed as means ±SEM. ***p < 0.001; **p < 0.01; *p < 0.05.