Research Paper Volume 12, Issue 12 pp 12305—12323

Inhibition of BMP3 increases the inflammatory response of fibroblast-like synoviocytes in rheumatoid arthritis

class="figure-viewer-img"

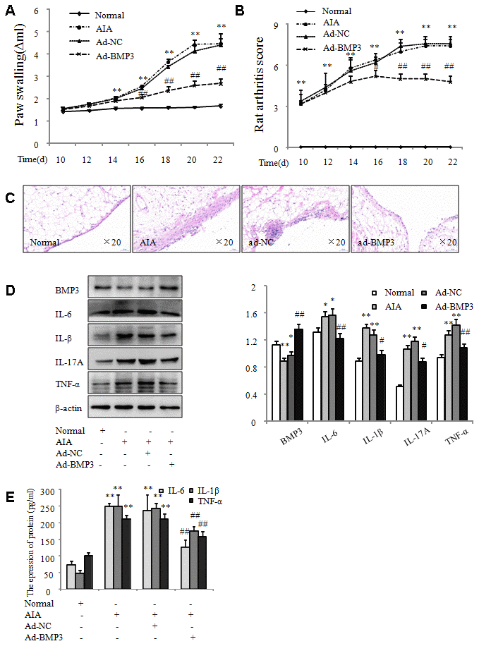
Figure 9. Overexpression of BMP3 by adenovirus in vivo alleviated arthritis severity in AIA rats. (A) The swelling of ankle joints was quantified using a plethysmometer. (B) Arthritis scores were reduced in AIA rats injected with ad-BMP3. (C) Representative H&E staining of normal and AIA rat synovial tissues (original magnification, ×20). (D) BMP3 protein levels in normal and AIA synovial tissues were analyzed using western blot. (E) Levels of IL-6, IL-1β, and TNF-α expression in the serum of AIA rats injected with ad-BMP3. All values are expressed as the mean ± SD. *P < 0.05, **P < 0.01 vs normal group. #P < 0.05, ##P < 0.01 vs ad-NC group.