Research Paper Volume 12, Issue 13 pp 13234—13254

Increasing the expression of microRNA-126-5p in the temporal muscle can promote angiogenesis in the chronically ischemic brains of rats subjected to two-vessel occlusion plus encephalo-myo-synangiosis

class="figure-viewer-img"

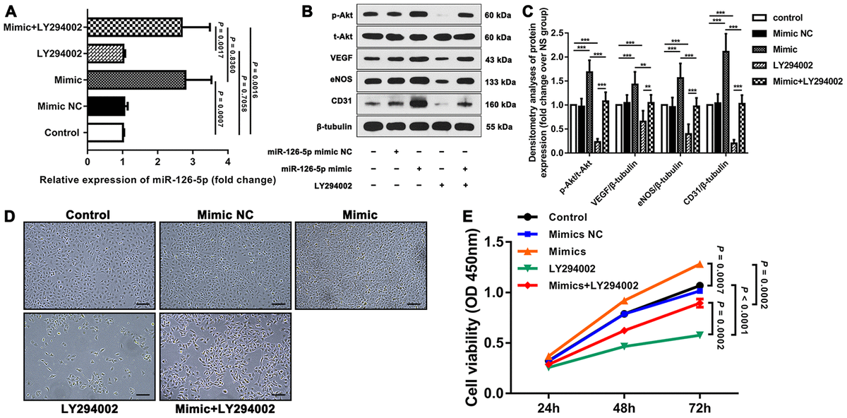
Figure 2. Effect of miR-126-5p on HUVEC proliferation and downstream signaling pathways. (A) qRT-PCR results showing the expression of miR-126-5p in the different groups. (B) Representative western blot showing the expression of p-Akt, VEGF, eNOS and CD31 in each group (normalized to the expression of β-tubulin). (C) Densitometry analyses of p-Akt, VEGF, eNOS and CD31 expression in each group normalized to the expression of t-Akt and β-tubulin. The error bars represent the ±SDs. *P < 0.05, **P < 0.01, ***P < 0.001. (D) Representative fields showing the degrees of HUVEC proliferation in each group (100× magnification). (E) Line graph showing the results of the cell viability CCK-8 assay. The error bars represent the ±SDs. VEGF: vascular endothelial growth factor; eNOS: endothelial nitric oxide synthase; NC: negative control.