Research Paper Volume 12, Issue 13 pp 13354—13364

IL-22 promotes tumor growth of breast cancer cells in mice

class="figure-viewer-img"

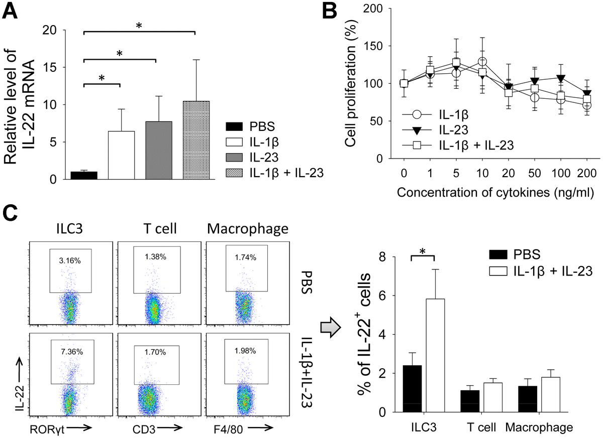
Figure 5. IL-1β and IL-23 increased levels of IL-22 and IL-22-producing ILC3s in 4T1 tumor. (A, B) In 4T1 model, tumors were collected from mice treated by rmIL-1β (20 μg/kg) and/or rmIL-23 (20 μg/kg) on day 21. (A) Total RNAs were extracted from tumor tissues and qPCR was applied to analyze levels of IL-22 mRNA (n=4). Data represent fold changes. (B) Flow cytometry was applied to analyze IL-22-positive cells in ILC3, macrophage and T-cell (n=4). (C) 4T1 cells were cultured with different doses of rmIL-1β and/or rmIL-23 for 24 h. Cells cultured without cytokines were used as control. Cell proliferation was measured with CCK-8 assay (n=6). Data are mean ± SD, compared using unpaired t test or one-way ANOVA test. *, p < 0.05.