Research Paper Volume 12, Issue 13 pp 13400—13421

Penehyclidine hydrochloride inhibits renal ischemia/reperfusion-induced acute lung injury by activating the Nrf2 pathway

class="figure-viewer-img"

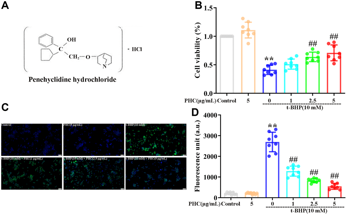
Figure 1. Effects of PHC on t-BHP-induced oxidative damage in NR8383 cells. (A) The structure of PHC. (B) NR8383 cells were stimulated with PHC (1, 2.5, 5 μg/mL) for 24 h, and then exposed to t-BHP (10 mM) for 4 h. A CCK8 analysis was used to measure cell viability. (C, D) NR8383 cells were stimulated with PHC (1, 2.5, 5 μg/mL) for 24 h, stained with DCFH-DA (5 μM) for 40 min and treated with t-BHP (10 mM) for 5 min to trigger ROS production. A fluorescence microplate reader and microscope (original magnification 200×) were used to measure ROS levels. Data are presented as the mean ± standard deviation (S.D.) (n = 8, Scale bar: 50 μm). *P < 0.05, **P < 0.01 vs. the control group. #P < 0.05, ##P < 0.01 vs. the t-BHP group.