Research Paper Volume 12, Issue 13 pp 13668—13683

CAMKIIγ is a targetable driver of multiple myeloma through CaMKIIγ/ Stat3 axis

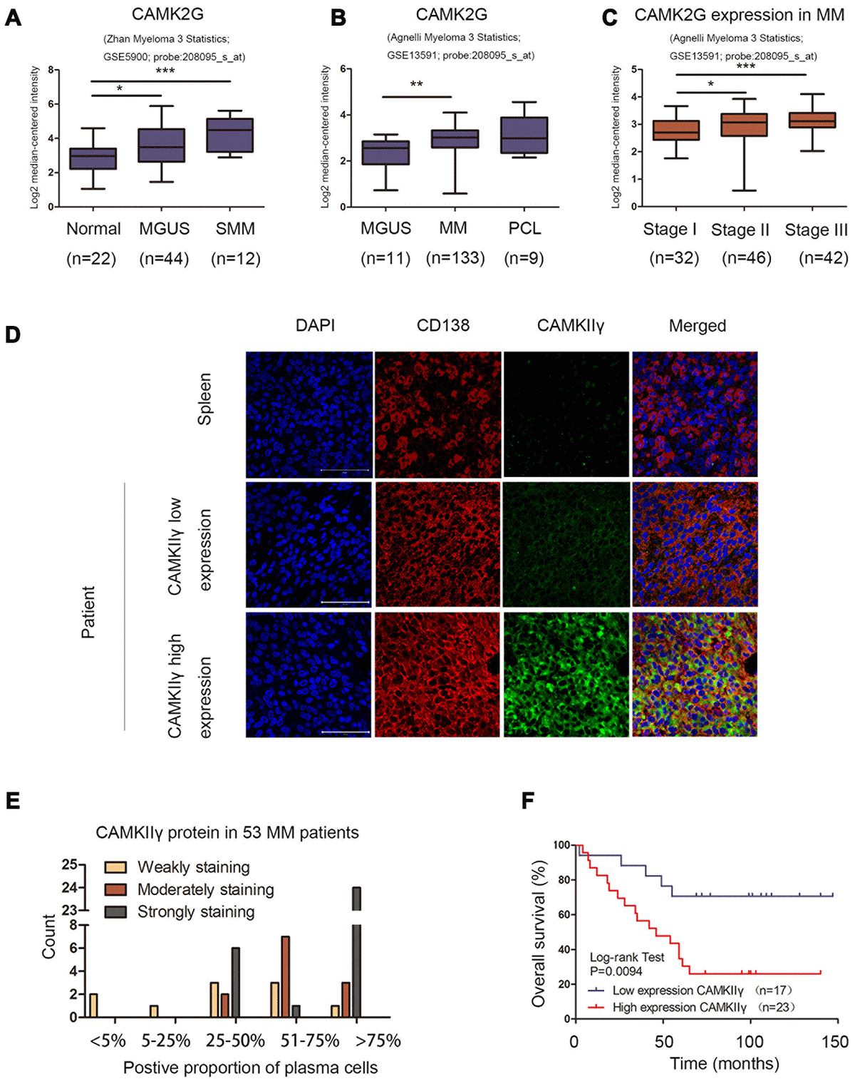
class="figure-viewer-img"

Figure 1. Overexpression of CAMKIIγ was associated with disease progression and poor prognosis of MM patients. (A, B) CAMK2G was differentially expressed in samples from healthy donors, monoclonal gammopathy of undetermined significance (MGUS), smoldering MM (SMM), MM, or PCL patients in the indicated datasets (*P < 0.05, **P < 0.01, ***P < 0.001). (C) The distribution of CAMK2G mRNA was at different stage of MM (*P < 0.05, **P < 0.01, ***P < 0.001). (D) CAMKIIγ protein expression was measured by immunofluorescent trichrome staining of DAPI (blue nuclear staining), plasma cell marker CD138 (red membrane staining) and CAMKIIγ (green cytoplasm staining). Representative images were shown at 630 X magnification. The white scale bar represented 50 μm. (E) The distribution of CAMKIIγ protein in 53 MM patients analyzed. (F) Kaplan-Meier overall survival curve for CAMKIIγ expression in 40 MM patients with extramedullary disease. Patients with high CAMKIIγ expression were significantly associated with poorer overall survival (P = 0.0094).