Research Paper Volume 12, Issue 13 pp 13668—13683

CAMKIIγ is a targetable driver of multiple myeloma through CaMKIIγ/ Stat3 axis

class="figure-viewer-img"

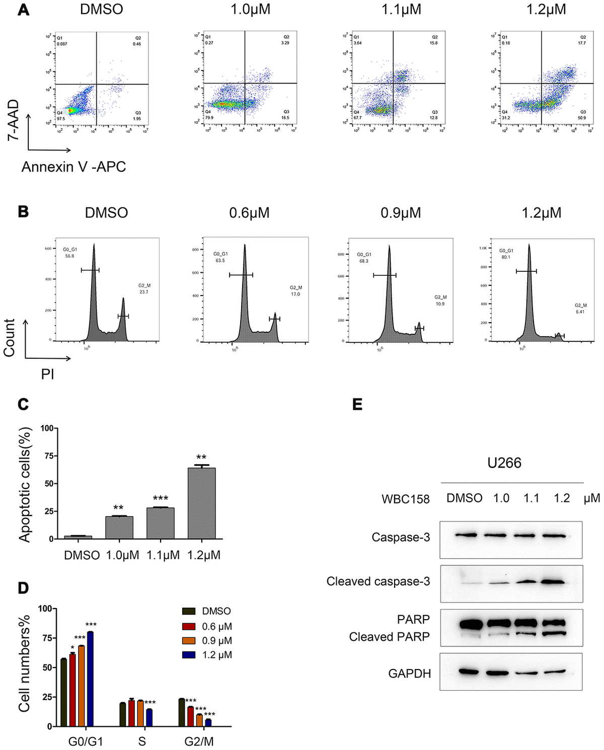
Figure 7. WBC158 induced apoptosis of MM cells and retarded cell cycle progression. U266 cells were incubated with WBC158 at the indicated concentrations for 24h. Representative images of apoptosis (A) and cell cycle (B). Statistical graphs of apoptosis (C, **P < 0.01, ***P < 0.001) and cell cycle (D, *P < 0.05, ***P < 0.001). (E) Western blot of apoptosis-related proteins.