Research Paper Volume 12, Issue 16 pp 16111—16125

Testosterone ameliorates vascular aging via the Gas6/Axl signaling pathway

class="figure-viewer-img"

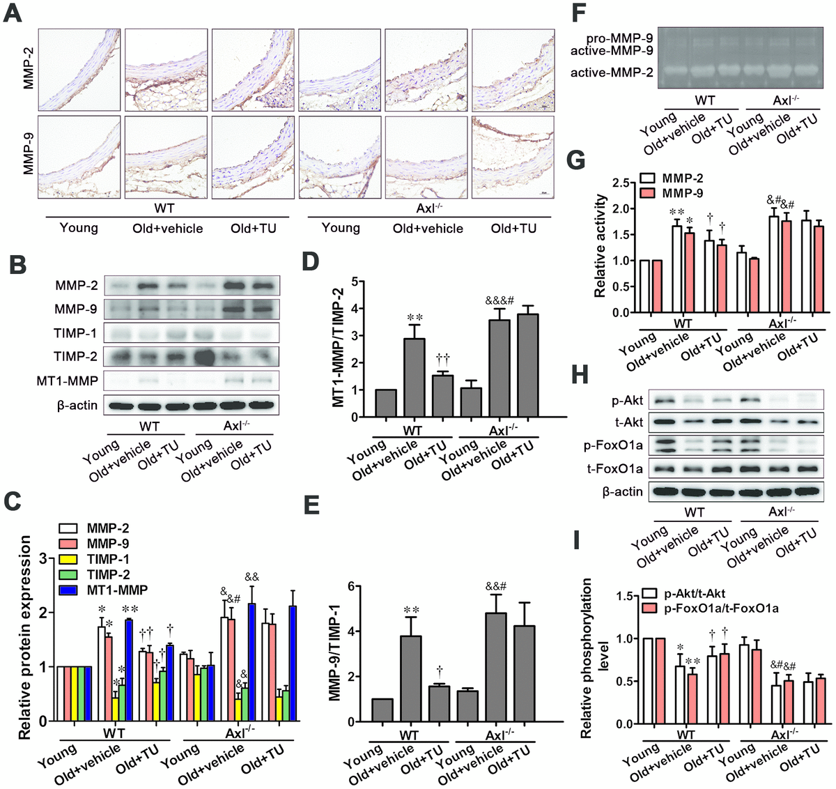
Figure 6. The protective effects of testosterone on vascular aging were attributed to inhibition of MMPs expression and activity through promotion of Akt/FoxO1a phosphorylation. (A) Immunohistochemical staining for MMP-2 and MMP-9 (brown staining considered positive staining; scale bar: 20μm). (B) Representative Western blot of MMP-2, MMP-9, TIMP-1, TIMP-2 and MT1-MMP. (CE) Western blot analyses of MMP-2, MMP-9, TIMP-1, TIMP-2, MT1-MMP, MT1-MMP/TIMP-2 and MMP-9/TIMP-1. (F) Representative Gelatin Zymography of MMP-2 and MMP-9 activity. (G) Gelatin Zymogrphy analyses of MMP-2 and MMP-9 activity. (H) Representative Western blot of p-Akt, t-Akt, p-FoxO1a and t-FoxO1a. (I) Western blot analyses of p-Akt, t-Akt, p-FoxO1a and t-FoxO1a. Data are mean ± SD; *P < 0.05 and **P < 0.01 vs. WT young group; P < 0.05 and ††P < 0.01 vs. WT old group; &P < 0.05, &&P < 0.01 and &&&P < 0.001 vs. Axl-/- young group; #P<0.05 vs. Axl-/- old group; A: n = 5 for each group, B-H: n = 3 for each group.