Research Paper Volume 12, Issue 15 pp 15392—15413

PDIA3 correlates with clinical malignant features and immune signature in human gliomas

class="figure-viewer-img"

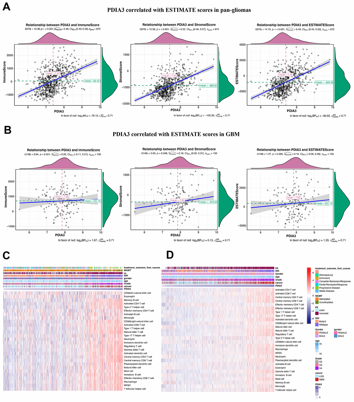
Figure 4. Relationship between PDIA3 expression and ESTIMATE scores in gliomas. PDIA3 expression was positively associated with immune score, stromal score and ESTIMATE score in (A) pan-glioma and (B). GBM patients. Heatmaps illustrate PDIA3 related specific infiltrating cell types based on (C). TCGA and (D). CGGA pan-glioma data.