Research Paper Volume 12, Issue 18 pp 18084—18098

RAI14 silencing suppresses progression of esophageal cancer via the STAT3 pathway

class="figure-viewer-img"

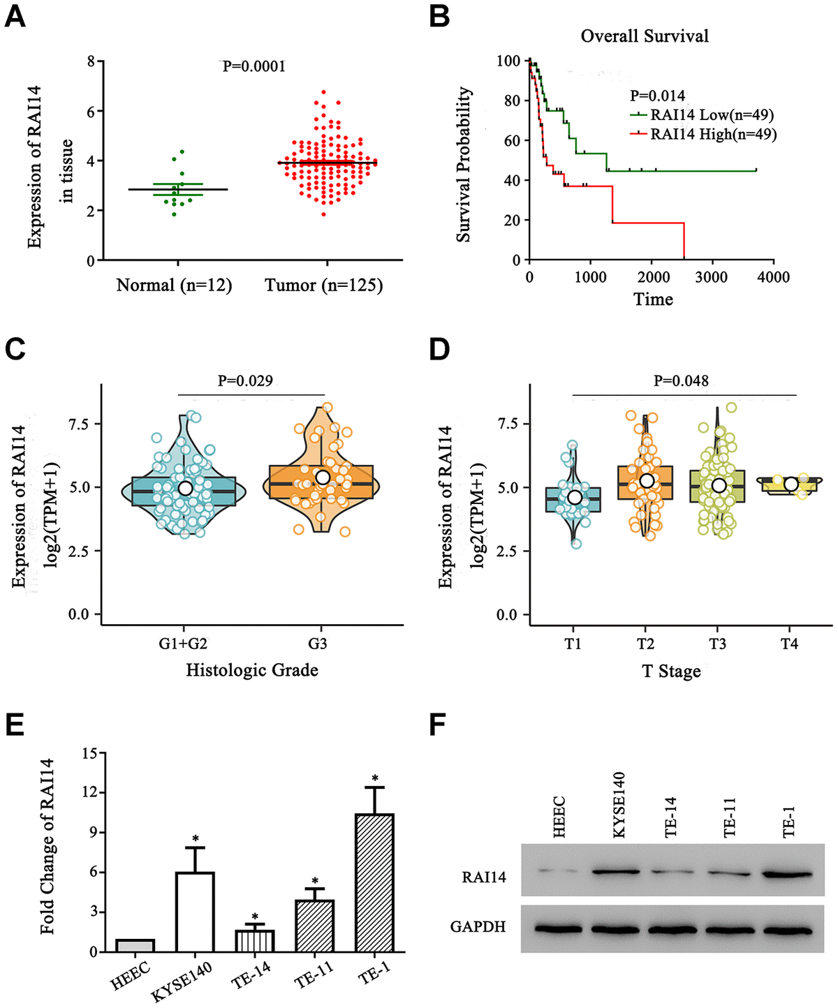
Figure 1. RAI14 is upregulated in EC. (A) The expression of RAI14 was upregulated in 125 esophageal tumor tissue samples (Tumor) as compared with that in 12 adjacent normal esophageal tissue samples (Normal) in TCGA. (B) Kaplan–Meier overall survival curves of EC patients stratified by high and low expression of RAI14. (C) The association between the expression of RAI14 and histologic grade. (D) The association between the expression of RAI14 and T stage. (E) qPCR analysis of RAI14 mRNA levels in EC cell lines and the esophageal epithelial cell line (HECC). (F) RAI14 protein levels in the EC cell lines and HECC line were determined by Western blotting. Average RAI14 mRNA and protein levels were normalized to the expression of GAPDH. Three independent experiments were conducted for each assay. *P < 0.05 vs HEEC.