Research Paper Volume 12, Issue 17 pp 17079—17098

High expression of UNC5B enhances tumor proliferation, increases metastasis, and worsens prognosis in breast cancer

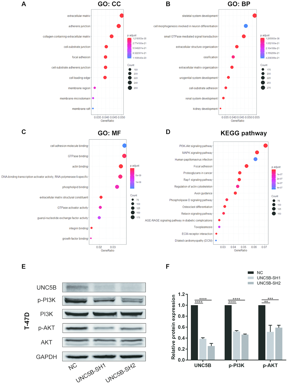
class="figure-viewer-img"

Figure 8. UNC5B knockdown compromised PI3K/Akt signaling activation in breast cancer cells. (AD) The functions of UNC5B and genes significantly co-expressed with UNC5B were predicted in GO and KEGG pathway enrichment analyses using the “clusterProfiler” package in R. (A) Cellular components. (B) Biological processes. (C) Molecular functions. (D) KEGG pathway enrichment analysis. (E, F) Western blot analysis of PI3K and Akt phosphorylation in breast cancer cells after UNC5B knockdown. Data represent three independent experiments. Data are expressed as mean ± s.e.m. **p < 0.01, ***p < 0.001, ****p < 0.0001.