Research Paper Volume 12, Issue 16 pp 16224—16237

SirT3 activates AMPK-related mitochondrial biogenesis and ameliorates sepsis-induced myocardial injury

class="figure-viewer-img"

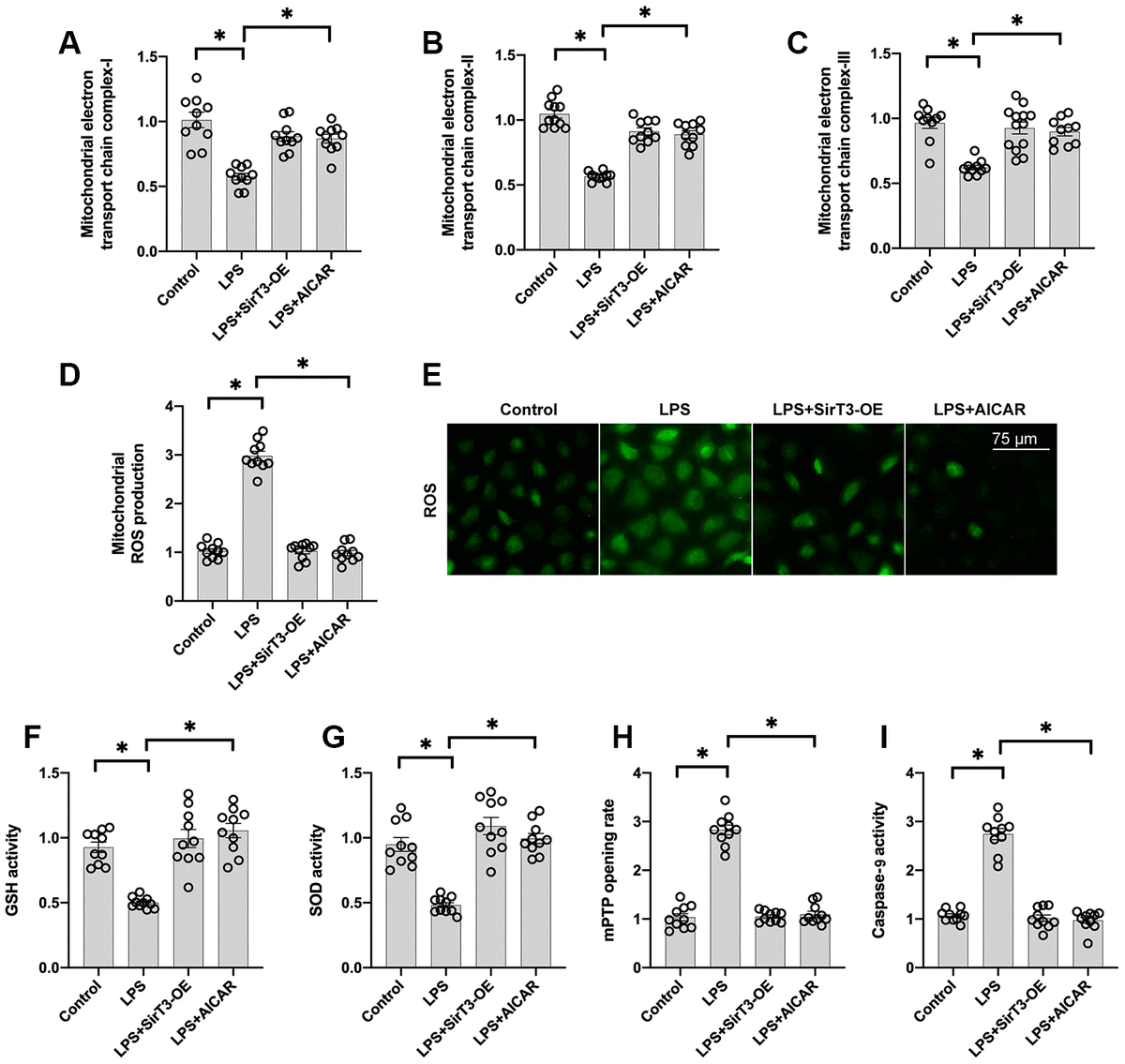
Figure 3. SirT3 and AMPK sustain mitochondrial function. (AC) ELISA assay was used to analyze the activity of mitochondrial electron transport chain complexes in the presence of LPS. Lentivirus-loaded SirT3 (SirT3-OE) and AMPK agonist (AICAR) were incubated with cardiomyocytes before LPS treatment. (DE) Immunofluorescence for mitochondrial ROS production. (F, G) GSH and SOD activity was measured using ELISA. (H) mPTP opening rate was measured in response to LPS treatment, SirT3-OE transfection, and AICAR supplementation. (I) ELISA was used to detect the activity of caspase-9. *P < 0.05.