Research Paper Volume 12, Issue 16 pp 16326—16340

PTEN participates in airway remodeling of asthma by regulating CD38/Ca2+/CREB signaling

class="figure-viewer-img"

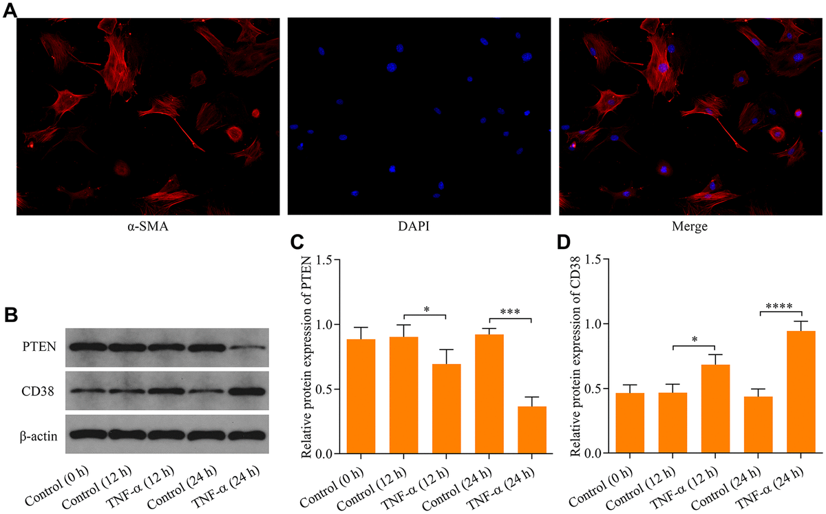
Figure 1. Effect of TNF-α stimulation on PTEN and CD38 expression in ASM cells. (A) Identification of ASM cells by immunocytochemical staining with α-SMA (magnification: 200X). ASM cells were stimulated with 20 ng × ml-1 TNF-α and incubated for either 12 h or 24 h, and (B) protein expression of PTEN and CD38 were examined using Western blot. Quantitative analysis of (C) PTEN and (D) CD38 protein expression shown in B (n = 3, *p < 0.05, ***p < 0.001 and ****p < 0.0001).