Research Paper Volume 12, Issue 20 pp 20139—20151

Circular RNA circ_PVT1 induces epithelial-mesenchymal transition to promote metastasis of cervical cancer

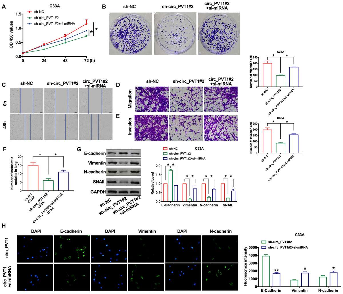
class="figure-viewer-img"

Downregulation of miR-1286 induced EMT and invasion of cervical cancer cells. (A) The CCK8 assay was performed in cervical cancer cell lines. n=8, *P < 0.05. (B) Clone formation assays in cervical cancer cell lines. (C) Wound healing assay was carried out for migration. (D, E) The migration and invasion were explored by transwell. n=6, *P<0.05. (F) The number of nodules was statistics for detecting lung metastasis. n=6, *P<0.05. (G) The expression of metastasis-associated protein, E-cadherin, Vimentin, N-cadherin and SNAIL were detected. n=6, *P<0.05. (H) Immunofluorescence representative images of E-cadherin, Vimentin, N-cadherin. n=6, *P<0.05, **P<0.01.