Research Paper Volume 12, Issue 15 pp 15546—15555

Glycochenodeoxycholic acid induces stemness and chemoresistance via the STAT3 signaling pathway in hepatocellular carcinoma cells

class="figure-viewer-img"

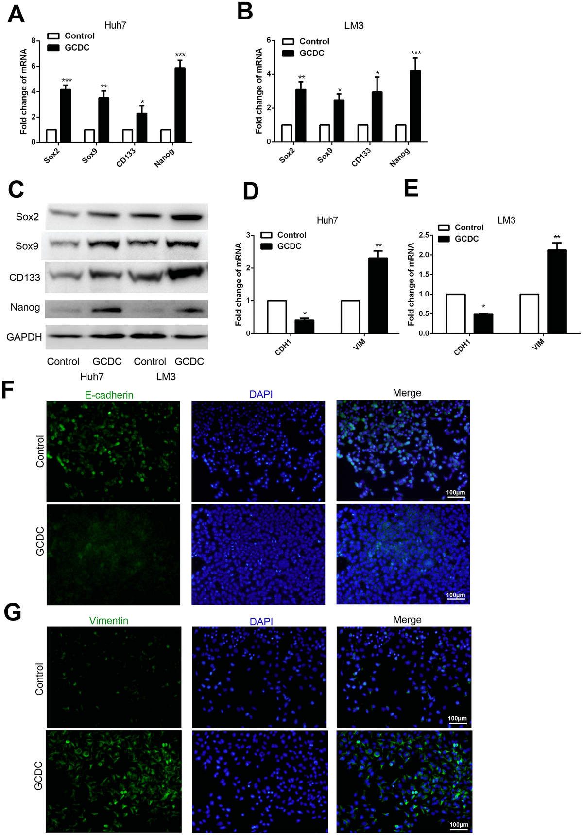
Figure 3. GCDC promotes EMT and stemness in HCC cells. (A, B) Reverse-transcriptase polymerase chain reaction (RT-PCR) was used to detect the expression of stem cell markers (Sox2, Sox9, Nanog, and CD133) in HCC cells. *P<0.05, **P<0.01, ***P<0.001. (C) Western blotting was used to detect the expression of stem cell markers (Sox2, Sox9, Nanog, and CD133) in HCC cells. (D, E) RT-PCR was performed to examine the expression of E-cadherin and vimentin in HCC cells. *P<0.05, **P<0.01. (F, G) The protein expression of E-cadherin and vimentin was confirmed by immunofluorescence.