Research Paper Volume 12, Issue 16 pp 16491—16513

Eight immune-related genes predict survival outcomes and immune characteristics in breast cancer

class="figure-viewer-img"

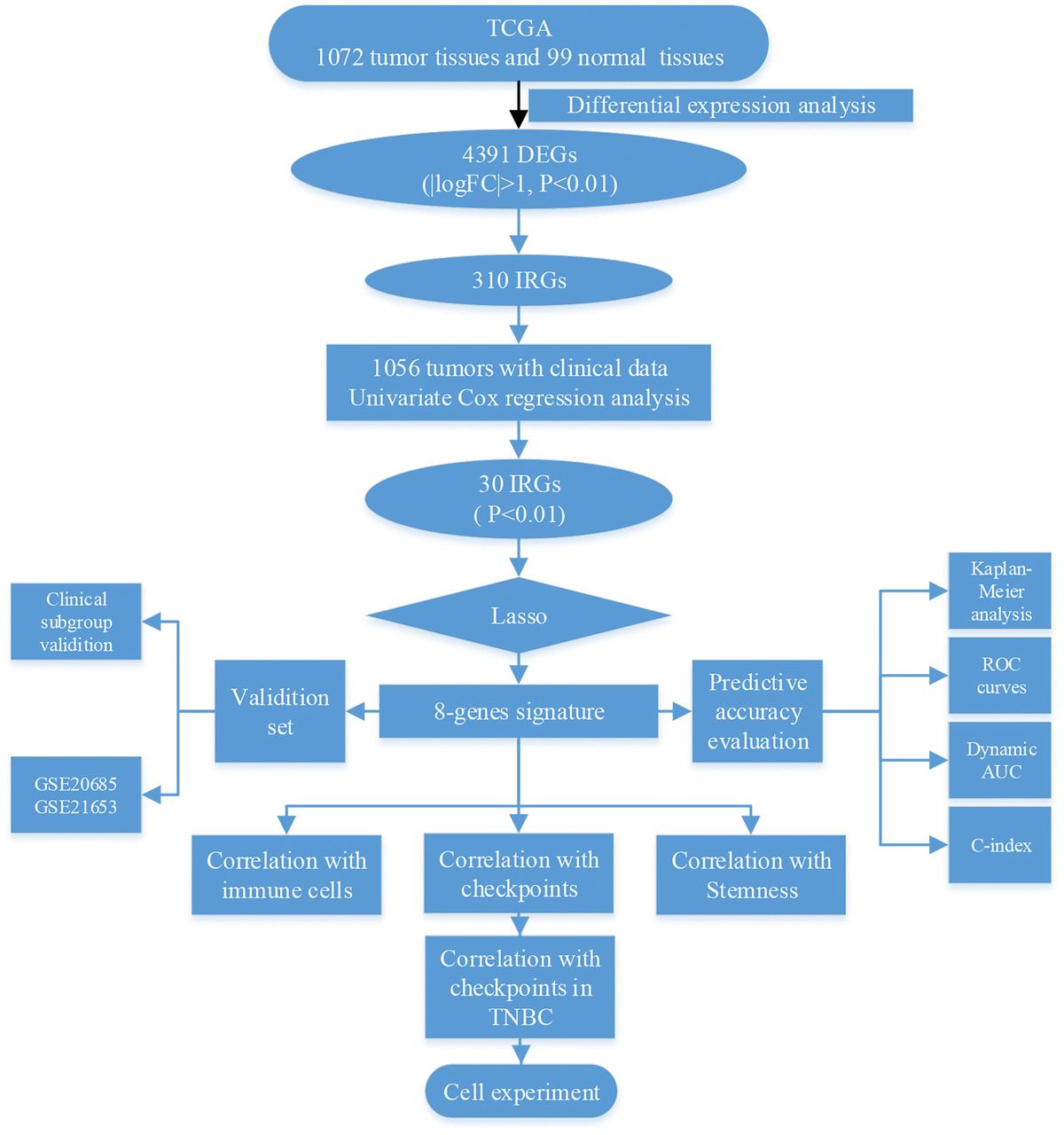
Figure 1. Schematic of research strategy.