Priority Research Paper Volume 12, Issue 16 pp 15882—15905

Senolytic activity of small molecular polyphenols from olive restores chondrocyte redifferentiation and promotes a pro-regenerative environment in osteoarthritis

class="figure-viewer-img"

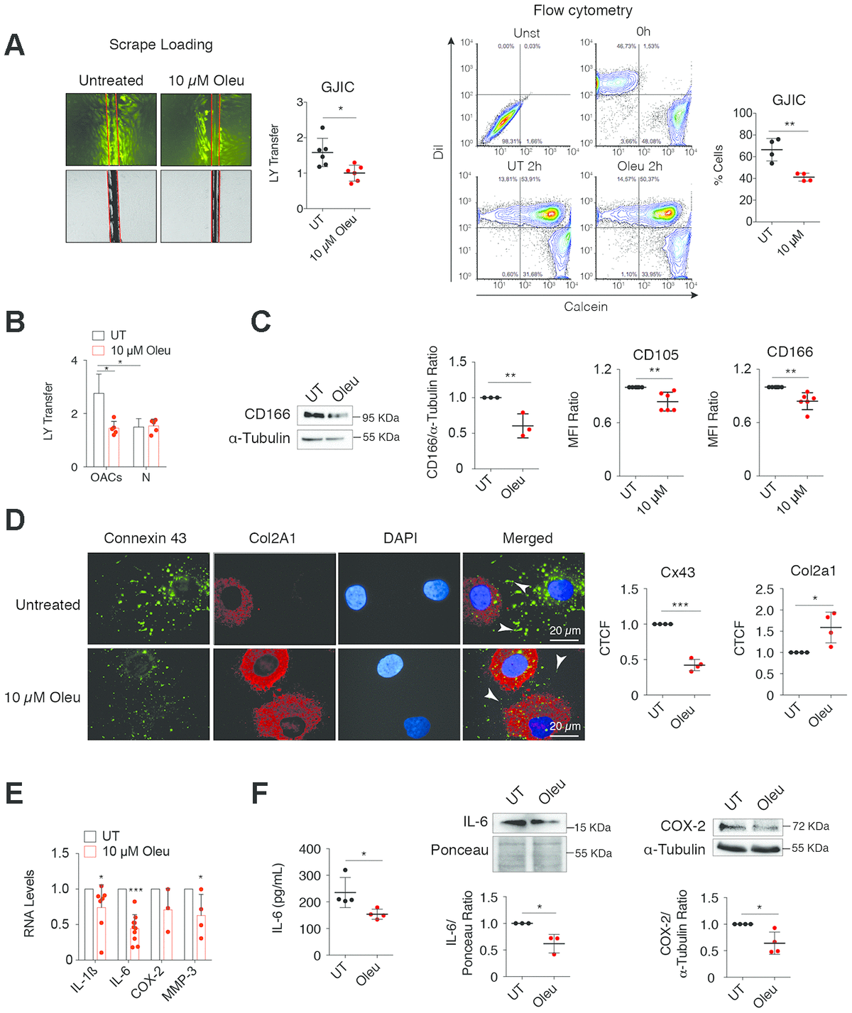
Figure 2. Downregulation of Cx43 by oleuropein decreases GJIC and improves the phenotype of OACs. (A) Oleuropein (Oleu) treatment significantly decreases GJIC evaluated by an SL/DT assay when OACs were exposed with this molecule for 2 h (top, n=6 independent experiments; Student’s t test, P<0.0001). The results were confirmed by calcein transfer by flow cytometry (n=4 independent experiments; Student’s t test, P=0.0037). (B) Graph showing the effect of oleuropein on GJIC when healthy chondrocytes (N) were exposed to 10 μM oleuropein compared with OACs (n=5 independent experiments; one-way ANOVA, P=0.0004). (C) OACs cultured for 7 days with 10 μM Oleu showed reduced expression of the mesenchymal markers CD105 and CD166, analyzed by flow cytometry. Student’s t test, P=0.0039 (CD105) and P=0.0022 (CD166), n=6 independent experiments. CD166 levels were also analyzed by western blot (n=3 independent experiments, Student’s t test, P=0.0046). (D) Downregulation of Cx43 increased Col2A1, detected by immunofluorescence in OACs treated with 10 μM oleuropein. Graphs represent the corrected total cell fluorescence (CTCF) of Cx43 and Col2a1 (n=4 independent experiments). Student’s t test, P<0.0001 (Cx43), and P=0.0007 (Col2a1). (E) mRNA levels of IL-1ß, IL-6, COX-2 and MMP-3 of OACs cultured in normal medium (UT) exposed to 10 μM oleuropein for 2 h. n=4–7 independent experiments. Student’s t test: P= 0.033 (IL-1ß), P<0.0001 (IL-6), P=0.1013 (COX-2), P=0.0466 (MMP-3). (F) IL-6 detected by ELISA when OACs were treated with oleuropein for 72 h (n=4 independent experiments, Student’s t test, P=0.0345). IL-6 (n=3 independent experiments) and COX-2 (n=4 independent experiments) protein levels detected by western-blot in OACs treated with 10 μM oleuropein for 72 h. Student’s t test, P=0.0193 (IL-6), P=0.0141 (COX-2). Data is expressed as mean±SD; *P<0.05, **P<0.01 and ***P<0.0001.