Research Paper Volume 13, Issue 11 pp 15638—15658

Transfer of exosomal microRNA-203-3p from dendritic cells to bone marrow-derived macrophages reduces development of atherosclerosis by downregulating Ctss in mice

class="figure-viewer-img"

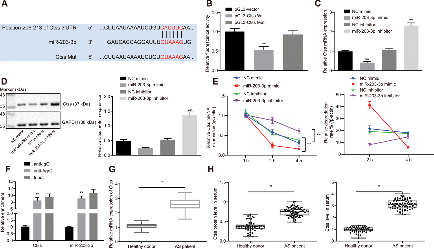
Figure 5. Validation of the relationship between miR-203-3p and Ctss. (A) TargetScan prediction of miR-203-3p-Ctss binding sites. (B) The binding of miR-203-3p to Ctss confirmed by dual-luciferase reporter gene assay. (C) mRNA expression of Ctss in BMDMs treated with miR-203-3p mimic determined by RT-qPCR. (D) The protein expression of Ctss in BMDMs treated with miR-203-3p mimic determined by Western blot analysis (50 μg protein was loaded). (E) mRNA stability of Ctss following miR-203-3p mimic and miR-203-3p inhibitor evaluated using RNA degradation experiment. (F) The binding of miR-203-3p and Ctss detected using RIP assay. Ago2 antibody was used for immunoprecipitation of the RNA-induced silencing complex (Ago2-RISC) in BMDMs (Input: total sample before co-immunoprecipitation treatment). IgG was employed as a negative control and β-actin was used as an internal control. (G) Relative mRNA expression of serum Ctss detected by RT-qPCR (Relative quantification based on the expression of healthy population). (H) Protein expression of serum Ctss detected by ELISA. * p < 0.05 vs. healthy persons. ** p < 0.01. Healthy persons = 50; AS patients = 76. Statistical data were measurement data, and described as mean ± standard deviation. The paired t test was used for comparisons between two groups. The one-way analysis of variance was adopted for comparisons among multiple groups, followed by Tukey’s post hoc test. The experiment was repeated 3 times independently.