Research Paper Volume 12, Issue 17 pp 17662—17680

Shikonin overcomes drug resistance and induces necroptosis by regulating the miR-92a-1-5p/MLKL axis in chronic myeloid leukemia

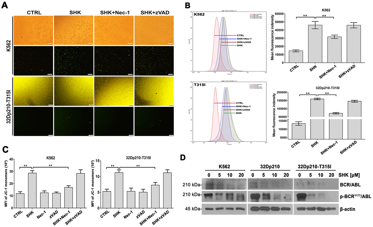
class="figure-viewer-img"

Figure 3. Shikonin induces ROS production and MMP loss in CML cells. (A, B) Assessment of ROS generation by H2DCFDA staining. K562 and 32Dp210-T315I cells were pretreated with or without Nec-1 (50 μM) or zVAD-fmk (35 μM) for 1 h and then exposed to 20 μM shikonin for 1 h. Upper row images in (A) are phase contrast micrographs, and lower row images are fluorescence micrographs. Green signal indicates ROS generation as detected by H2DCFDA staining. Quantitation of DCF fluorescence from flow cytometry assays is shown in (B). Values are expressed as the mean ± SD of 3 experiments. **p < 0.01. (C) Analysis of MMP by JC-1 staining. Control, Nec-1 (50 μM), or zVAD-fmk (35 μM) pre-treated cells were exposed to 20 μM shikonin for 1 h, stained with JC-1 dye, and analyzed by flow cytometry. Results represent data from three independent experiments. (D) Western blot analysis of total and phosphorylated BCR/ABL expression in CML cells treated with 5-20 μM shikonin for 3 h.